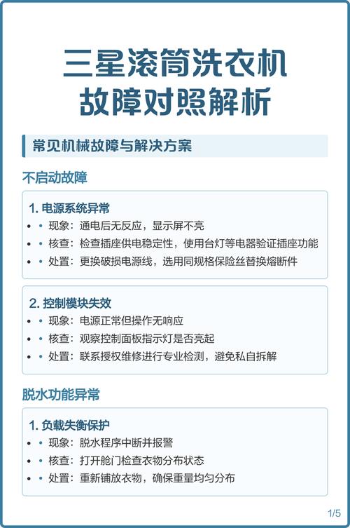
SC = Sump/Drain Error = 排水故障。

(图片来源网络,侵删)
当洗衣机在排水阶段检测到排水不畅或排水超时(即设定时间内水没有排干净),就会显示SC代码并停止运行,以防止电机等部件因过载而损坏。
SC故障的主要原因及排查方法
您可以按照从易到难的顺序进行以下检查:
排水过滤器堵塞(最常见的原因)
排水过滤器是洗衣机排水系统的第一道关卡,最容易堵塞毛发、硬币、纽扣、纸巾等杂物。
排查方法:

(图片来源网络,侵删)
- 位置: 通常在洗衣机的右下角,有一个小门,用硬币或螺丝刀可以拧开。
- 操作步骤:
- 准备好一个平的容器和毛巾,因为打开过滤器时会有一些水流出。
- 在过滤器下方放好容器和毛巾。
- 慢慢地将过滤器逆时针拧开,让里面的水流到容器里。
- 取出过滤器,彻底清理掉上面的所有堵塞物。
- 清理干净后,检查过滤器密封圈是否完好,然后重新装回并拧紧。
- 关上小门,重新启动洗衣机,看故障是否解除。
排水管路问题
连接洗衣机和下水道的排水管可能存在扭曲、压扁或堵塞的情况。
排查方法:
- 检查洗衣机背面的排水管是否被压在洗衣机或其他家具下面。
- 检查排水管是否过度弯曲或扭曲,导致水流不畅。
- 将排水管从下水道拔出,检查出口是否被异物堵塞,可以尝试用大量清水冲洗排水管,看是否通畅。
排水泵故障或异物卡住
排水泵负责将水抽出,如果泵本身损坏,或者有异物(如发团、小衣物碎片)卡在泵叶轮中,导致其无法正常工作,也会显示SC。
排查方法:

(图片来源网络,侵删)
- 高级排查(需要一定动手能力):
- 在清理了排水过滤器后,如果故障依旧,很可能是排水泵的问题。
- 通常需要拆开洗衣机后盖或底板才能看到排水泵。
- 断开电源,找到排水泵。
- 检查泵的叶轮是否能用手自由转动,如果转动困难或有卡顿,说明可能有异物卡住,需要清除。
- 如果叶轮转动顺畅但泵不工作,可能是泵电机烧毁,需要更换新的排水泵。
水位传感器故障
水位传感器(也叫压力传感器)负责检测洗衣机内的水位,如果它误报水位未降低,即使水已经排空,也会认为排水失败,从而显示SC。
排查方法:
- 这个故障相对少见,且检测需要专业工具,通常在排除了以上所有物理堵塞问题后,才会考虑是水位传感器的故障。
- 它连接着一根小管子到洗衣桶,检查这根管路是否脱落、弯折或堵塞。
电脑板故障
这是最不希望发生的情况,如果控制排水程序的电脑板(主控板)出现故障,也可能错误地发出SC代码。
排查方法:
- 这是最后的可能性,通常在排除了所有机械和电气部件的故障后,才会考虑更换电脑板,这需要专业的维修人员进行诊断和更换。
总结与建议
| 可能原因 | 用户可自行解决程度 | 解决方法 |
|---|---|---|
| 排水过滤器堵塞 | 高,最常见 | 清理右下角的排水过滤器。 |
| 排水管路问题 | 高 | 检查并理顺排水管,确保无堵塞和扭曲。 |
| 排水泵故障/卡住 | 中低,需一定动手能力 | 清理过滤器后无效,可能需要拆开检查排水泵。 |
| 水位传感器故障 | 低 | 需专业检测,通常由维修人员处理。 |
| 电脑板故障 | 低 | 需专业检测,通常由维修人员处理。 |
给您的建议:
- 先从最简单的开始: 首先检查并清理排水过滤器,据统计,超过80%的SC故障都是由这个原因引起的。
- 其次检查排水管: 确保排水管没有问题。
- 寻求专业帮助: 如果清理了过滤器并检查了排水管后,问题依然存在,那么很可能是排水泵、水位传感器或电脑板的问题,建议您联系三星官方售后服务或专业的家电维修师傅进行检修,避免自行拆卸造成更大的损坏。
希望这些信息能帮助您解决问题!
