核心摘要
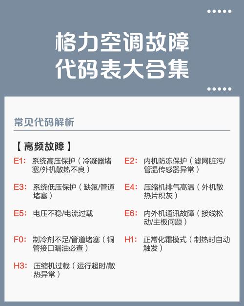
格力空调(包括5匹柜机)显示E3,通常代表“蒸发器防冻结保护”,这意味着空调的室内机蒸发器温度过低,为了防止蒸发器结冰、堵塞,进而损坏压缩机或导致制冷效果下降,空调的自我保护功能启动,自动停止了压缩机的工作。

(图片来源网络,侵删)
就是“室内机太冷了,得停一下,不然要结冰了!”
E3故障的主要原因分析
要解决E3问题,我们需要找到导致蒸发器温度过低的根本原因,以下是几个最常见的原因,从易到难排查:
制冷剂(氟利昂)不足(最常见原因)
- 原理: 空调制冷需要制冷剂在室内机蒸发器中蒸发吸热,如果制冷剂不足,蒸发压力会降低,导致蒸发温度急剧下降到冰点以下,从而使蒸发器盘管结霜甚至结冰。
- 表现:
- 空调开机一段时间后,出风口风量明显变小,出风温度不凉或开始变凉后又恢复常温。
- 可以打开室内机外壳,观察蒸发器(铜管和翅片),会发现部分区域结霜或结冰。
- 原因: 管道有泄漏点,或者安装时未加足氟。
室内机滤网或蒸发器太脏
- 原理: 空气的通道被堵塞(主要是滤网),导致吹过蒸发器的风量严重不足,制冷剂正常蒸发,但热量没有被及时带走,导致局部温度过低。
- 表现:
- 空调制冷效果差,出风口风量很小。
- 滤网上积满厚厚的灰尘。
- 原因: 长时间没有清洗滤网,或者室内环境灰尘大。
室内风机(风扇)故障或转速过低
- 原理: 和滤网堵塞类似,如果室内风扇电机损坏、电容失效或控制电路问题,导致风扇不转或转速慢,同样无法有效吹走蒸发器的冷量,导致温度过低。
- 表现:
- 开机后听不到室内机风扇的运转声,或声音微弱、异常。
- 出风口几乎没有风或风量很小。
室外机工作异常(导致高压过低)
- 原理: 在变频空调中,如果室外机电子膨胀阀卡滞、压缩机效率下降或四通阀串气等问题,可能导致系统高低压异常,当高压侧压力过低时,也会引起蒸发器压力过低,温度下降。
- 表现: 这个原因相对复杂,通常伴随着其他异常现象,如压缩机频繁启停、噪音大等。
环境温度过低
- 原理: 当室外温度很低时(例如冬季或夜间),空调在制冷模式下运行,蒸发器本身就很容易达到冰点,此时空调的防冻结保护会频繁启动。
- 表现: 只在特定低温环境下出现E3故障。
温度传感器故障
- 原理: 连接在蒸发器上的温度传感器(感温头)损坏或其检测电路出现问题,向主板发送了错误的“温度过低”信号,导致主板误判并启动保护。
- 表现: 实际蒸发器温度正常,但空调依然报E3,这种情况相对少见。
E3故障的排查与解决步骤(建议由简到繁)
对于普通用户,可以自行进行前几步的检查;如果问题依旧,建议联系专业维修人员。
第一步:清洁室内机滤网(最简单,可自行操作)
- 关机并断电: 确保安全,拔掉空调电源插头。
- 打开面板: 打开空调室内机的盖板。
- 取出滤网: 取下滤网,通常可以轻松抽出。
- 清洗滤网: 用清水冲洗滤网,去除灰尘和污垢,如果太脏,可以用中性洗涤剂轻轻刷洗,切勿使用热水或腐蚀性化学品。
- 晾干: 将滤网彻底晾干或吹干,绝对不要在潮湿状态下装回,否则可能引起短路。
- 装回并测试: 将干燥的滤网装回,盖好面板,通电开机,观察是否还出现E3代码。
第二步:检查并清理室内机蒸发器
如果清洁滤网后问题依旧,可能是蒸发器本身脏污。

(图片来源网络,侵删)
- 断电: 同样,先断电。
- 观察蒸发器: 打开面板,观察蒸发器翅片是否有灰尘堵塞,灰尘会像棉被一样裹住铜管,影响散热。
- 清理: 使用软毛刷或吸尘器,小心地清理翅片间的灰尘,注意不要弄弯翅片,如果灰尘严重,可以请专业人员用高压空气或水枪进行清洗。
第三步:联系专业维修人员(如果以上步骤无效)
如果清洁后E3故障依然存在,那么很可能是制冷剂泄漏、风机故障或传感器损坏等内部问题,强烈建议联系格力官方售后或专业的空调维修师傅,他们可以:
- 检查制冷剂压力: 使用压力表测量高低压压力,判断是否缺氟。
- 检漏和加氟: 如果确认缺氟,会使用专业的检漏仪器找到漏点,进行修补后,再按规定量重新加注制冷剂。
- 检查风机和电路: 检查室内风机电机是否正常运转,电容是否完好,线路连接是否牢固。
- 检查传感器: 测量温度传感器的阻值是否在正常范围内,判断其是否损坏。
- 检查室外机: 检查室外机的工作状态,排除高压异常等复杂问题。
格力5匹柜机空调显示E3 = 蒸发器防冻结保护。
- 首要自查: 清洗滤网,这是最常见且用户可以自行解决的问题。
- 其次自查: 检查蒸发器是否脏污。
- 专业处理: 如果清洗后问题依旧,基本可以断定是制冷剂泄漏或硬件故障,需要立即联系专业维修人员进行处理,切勿自行加氟,以免操作不当造成更大损失或安全隐患。

(图片来源网络,侵删)
