大金中央空调故障代码a3原因

99ANYc3cd6
预计阅读时长 8 分钟
位置: 首页 家电再利用 正文

A3 故障代码核心含义

大金中央空调的故障代码 A3,其核心含义是 “压缩机过热保护”

大金中央空调故障代码a3原因
(图片来源网络,侵删)

这是空调内置的自我保护机制被触发了,当压缩机内部或其周围的温度过高,达到了预设的危险值时,为了防止压缩机因过热而烧毁,控制系统会强制停止压缩机的工作,并显示 A3 故障代码。


导致 A3 故障的主要原因

压缩机过热是一个综合性问题,通常不是由单一原因引起的,以下是导致 A3 故障最常见的原因,从最可能到次可能排列:

制冷剂问题 (最常见的原因)

  • 制冷剂不足(缺氟): 这是导致压缩机过热的头号原因,制冷剂在循环中不仅负责热量交换,还起到润滑和冷却压缩机内部机件(如电机线圈和轴承)的作用,当制冷剂严重不足时:
    • 压缩机在缺少足够制冷剂的情况下运行,会导致其排气温度急剧升高。
    • 高温的制冷蒸气无法有效冷却压缩机,最终导致整体过热。
  • 制冷剂过多(加氟过量): 这与缺氟恰恰相反,系统中过多的液态制冷剂会进入压缩机,在压缩过程中无法完全汽化,这被称为“液击”,液击会损坏压缩机内部零件,同时也会导致异常高温。

散热不良问题

  • 室外机散热不良:
    • 室外机脏污: 室外机的散热片(翅片)被灰尘、柳絮、树叶等杂物堵塞,严重影响空气流通,导致热量无法有效散发到室外,这是非常常见的原因。
    • 室外风机故障: 室外机的风扇电机不转或转速过慢,无法强制空气流过散热片,导致热量积聚。
    • 通风空间不足: 室外机周围有障碍物,或者被安装在密闭不通风的空间(如阳台角落),导致热空气无法顺利排出,新鲜冷空气无法进入。
  • 室内机回风不畅: 如果室内机的滤网、蒸发器严重脏堵,会导致风量减小,虽然这主要影响制冷效果,但严重时也可能间接导致系统负荷异常,影响压缩机工作状态。

压缩机自身问题

  • 压缩机内部故障: 压缩机内部的电机线圈短路、烧毁,或者机械部件(如活塞、轴承)磨损、卡死,都会导致运行电流异常增大,产生大量热量,触发过热保护。
  • 压缩机启动电容故障: 启动电容容量下降或失效,会导致压缩机启动困难、启动电流过大、运行无力,从而引起过热。

电气及控制问题

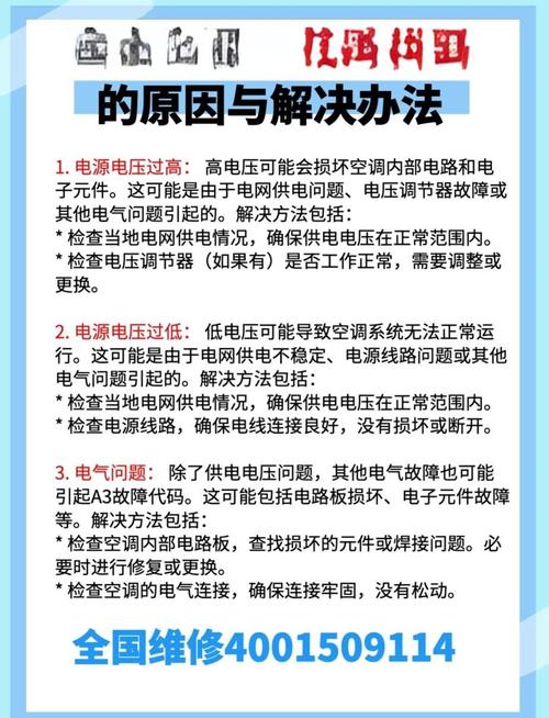
  • 电压异常: 供电电压过高或过低,都会导致压缩机运行电流增大,电机发热加剧。
  • 环境温度过高: 在极端炎热的天气下,如果室外机本身散热不佳,环境温度会进一步加剧压缩机的热负荷。
  • 传感器故障: 压缩机自身或系统上的温度传感器故障,向主板错误地发送了过热的信号,导致误报故障。

故障排查与解决步骤(建议由专业人员操作)

安全第一! 空调维修涉及高压电和制冷剂,属于专业操作。强烈建议您联系大金空调的官方售后服务或专业的空调维修师傅进行检查和维修。 以下步骤供您了解,或作为向维修师傅描述情况的参考。

第一步:初步自查(用户可自行操作)

  1. 清洁室外机: 在确保断电的情况下,检查室外机周围是否有遮挡物,并清理散热片上的可见灰尘和杂物,可以使用软毛刷和清水(注意不要用水直接冲刷电器元件)。
  2. 检查室内机滤网: 检查并清洗所有室内机的滤网,确保空气流通顺畅。
  3. 确认电源电压: 使用万用表测量空调专用插座处的电压是否在额定范围内(通常为220V±10%)。

第二步:专业维修师傅的检查流程

  1. 检查制冷剂压力: 连接压力表组,测量空调系统在静态和运行时的高低压压力。
    • 如果压力偏低,则判断为制冷剂泄漏,需要找到漏点进行修补,然后定量重新加注制冷剂。
    • 如果压力过高,则判断为制冷剂过量,需要定量地放出多余的制冷剂。
  2. 检查风机系统:
    • 检查室外风机是否能正常启动并以高速运转。
    • 测量风机电机的工作电流和绕组阻值,判断电机是否正常。
  3. 检查压缩机:
    • 测量压缩机的运行电流,看是否在正常范围内,电流过大是过热的典型特征。
    • 测量压缩机三相绕组的阻值(三相电机)或启动/运行绕组的阻值(单相电机),判断是否存在短路或断路。
    • 检查压缩机启动电容是否完好。
  4. 检查温度传感器: 使用万用表测量传感器的阻值,并根据其温度特性曲线判断是否工作正常。
  5. 检查电气线路: 检查接线端子是否松动,线路有无破损。

大金中央空调显示 A3 代码,明确指向压缩机过热保护,这通常是一个比较严重的故障信号,背后最常见的原因是制冷剂不足室外机散热不良

大金中央空调故障代码a3原因
(图片来源网络,侵删)

处理建议: 不要自行尝试拆机或加氟,以免造成更严重的损坏或安全隐患。请立即联系大金空调的售后服务或您信赖的专业空调维修技师,让他们携带专业工具(如压力表、万用表等)进行诊断和维修,从根源上解决问题,以确保您的空调能够安全、高效地运行。

大金中央空调故障代码a3原因
(图片来源网络,侵删)
-- 展开阅读全文 --
头像
那里收购废铁破碎料
« 上一篇 昨天
宏碁V5573G电池怎么拆?
下一篇 » 昨天

相关文章

取消
微信二维码
支付宝二维码

目录[+]