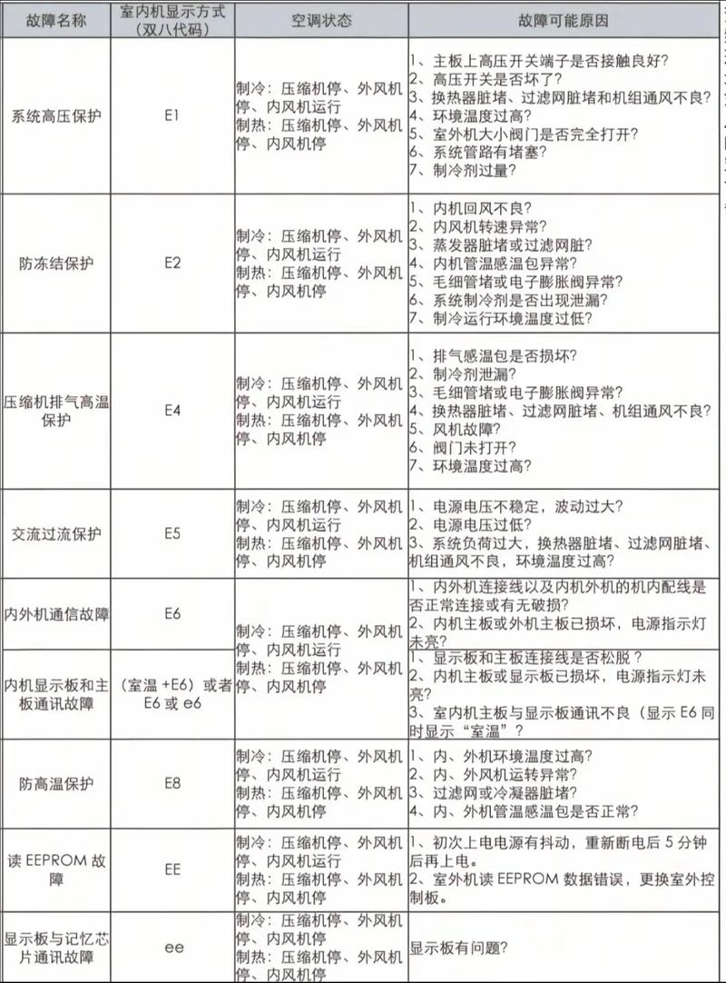
“EE”故障代码的核心含义
格力空调的“EE”代码,最核心、最普遍的含义是“压缩机保护”。

(图片来源网络,侵删)
通俗地讲,空调的“大脑”(CPU/主板)检测到了某种可能导致压缩机损坏的危险情况,为了保护昂贵的压缩机,立即强制停止了压缩机的工作,并显示“EE”代码来提示用户“出问题了,请检查”。
看到“EE”代码,您的首要任务就是找出是什么触发了压缩机的保护机制。
导致“EE”故障的主要原因(由易到难排查)
“EE”故障通常不是单一原因造成的,它背后可能隐藏着多种问题,我们可以按照从简单到复杂的顺序来排查:
电压问题(最常见)
变频空调对电源电压的稳定性和质量要求非常高。

(图片来源网络,侵删)
- 电压过高或过低: 国家电网标准电压为220V,允许有±10%的波动,即198V-242V,如果电压持续低于190V或高于250V,变频模块可能无法正常工作,主板会判定为异常,从而启动压缩机保护。
- 电压不稳(电压波动大): 比如附近有大功率电器(如电梯、电焊机、大型机床)启动,会导致电压瞬间剧烈波动,触发保护。
- 缺相: 三相电的用户(通常是商用或工业用)如果缺少一相电,也会导致压缩机无法正常启动并报故障。
传感器问题(第二常见)
空调内部有多个温度传感器,它们是空调的“神经末梢”,负责感知温度变化并将数据传给主板,任何一个传感器异常,都可能导致错误的判断。
- 室内环温传感器: 感知室内温度,如果它失灵,告诉主板“室内温度已经很低了”,主板就会误以为已经达到设定温度,或者检测到异常低温,从而停止压缩机。
- 室内管温传感器: 感知蒸发器(室内机换热器)的温度,这个传感器至关重要!
- 防冻结保护: 如果管温传感器检测到蒸发器温度过低(接近0℃),为防止结冰损坏风扇和蒸发器,主板会停止压缩机,这通常也会显示“EE”或类似故障。
- 数据异常: 传感器本身损坏或线路接触不良,导致它传递给主板的温度数据是错误的(比如显示-50℃或150℃),主板无法识别,也会触发保护。
- 室外管温传感器: 感知冷凝器(室外机换热器)的温度,如果它检测到温度过高(如超过65℃),可能是散热不良,主板会停止压缩机以保护系统。
- 压缩机顶部温度传感器: 直接监测压缩机自身的温度,如果压缩机过热,这个传感器会立即通知主板停止工作,这是最直接的保护。
制冷剂问题(雪种问题)
- 制冷剂泄漏或严重不足: 制冷剂不足会导致蒸发器压力过低,温度急剧下降,触发“防冻结保护”,从而停止压缩机。
- 制冷剂过多: 系统压力过高,会增加压缩机负荷,可能导致过热或过载保护。
- 系统堵塞: 比如过滤器或毛细管堵塞,会导致压力异常,同样触发保护。
压缩机本身或变频模块问题(最严重)
- 压缩机卡缸、抱轴: 压缩机内部机械部件损坏,无法启动或启动后电流急剧增大,主板检测到过流会立即断电保护。
- 压缩机过载: 由于长时间高负荷运转、散热不良或电压问题导致压缩机工作电流超过额定值,触发过载保护。
- 变频模块(IPM)故障: 变频模块是控制压缩机转速的“心脏”,如果模块本身损坏或供电异常,就无法驱动压缩机,主板会报“EE”保护。
- PFC板故障: 部分新机型有PFC(功率因数校正)板,如果它故障,会影响整个电源的稳定性,也可能导致“EE”故障。
通讯问题
室内机和室外机之间的通讯线(通常为2根细线)连接不良或损坏,导致数据无法正常传输,室外机收不到正确的指令,或者室内机收不到室外机的反馈,可能会触发保护。
外部环境因素
- 室外机通风不良: 室外机被杂物、植物遮挡,或者安装在封闭不通风的空间(如阳台角落),导致散热不良,系统压力和温度过高。
- 环境温度过高: 在超过45℃的极端高温天气下,空调散热效率会大幅下降,也容易触发过热保护。
用户可以自行排查的步骤(安全第一!)
在进行任何操作前,请务必先拔掉空调的电源插头!
-
观察电源:
(图片来源网络,侵删)- 检查家中电压是否稳定,可以观察家中其他电器是否工作正常,如果怀疑电压问题,可以使用万用表测量插座电压。
- 如果电压不稳,可以考虑安装一个稳压器。
-
清洁室外机:
- 这是用户自己能做的最有效、最安全的操作。
- 拔掉电源后,检查室外机周围是否有遮挡物,清理掉树叶、塑料袋等杂物。
- 打开室外机外壳,用毛刷或高压气枪(水枪要慎用,避免进水)清洁散热片(翅片)上的灰尘,确保通风顺畅。
-
检查传感器(有一定难度,需谨慎):
- 检查位置: 室内机的环温传感器通常在进风口附近,管温传感器在蒸发器铜管的温度计套管里,室外机的传感器在相应的换热器附近。
- 检查连接: 拔下传感器的插头,看是否有松动、氧化或腐蚀,重新插紧试试。
- 简易判断(非专业): 可以将传感器从温度计套管中拔出,用手握住几秒钟,然后重新插上开机,看故障是否消失,如果故障消失,说明传感器可能对温度不敏感,性能下降,但这只是初步判断,不准确。
-
检查滤网:
确保室内机滤网清洁,没有堵塞,滤网堵塞会影响制冷效果,导致蒸发器温度过低,触发防冻结保护。
何时需要联系专业维修人员?
如果以上简单的自查和清洁步骤都无法解决问题,那么很可能是内部复杂的电子或机械故障,强烈建议您立即联系格力官方售后或专业的空调维修师傅。
以下情况必须由专业人员处理:
- 涉及制冷剂操作: 加雪种、查漏、补焊等,需要专业的真空泵、压力表和制冷剂,并且必须遵守环保法规。
- 涉及电路板检测: 需要万用表、示波器等专业工具来判断传感器、主板、变频模块是否损坏。
- 涉及压缩机检测和更换: 压缩机是空调的核心部件,更换工作复杂,需要专业的焊接技术和工具。
- 涉及线路检修: 检查通讯线、电源线等,需要专业的知识和工具。
格力空调“EE”故障代码 = 压缩机保护。
自查思路:
- 先看电源(电压是否正常)。
- 再清机器(室外机散热、室内机滤网)。
- 后查小件(传感器插头是否松动)。
如果这些简单的“望闻问切”无效,就不要再尝试复杂的操作了,及时寻求专业帮助才是最安全、最经济的解决之道。
