通过室内机显示屏查看(最常见)
这是最直接、最常用的方法,适用于大多数家用和商用中央空调、风管机。

(图片来源网络,侵删)
-
找到显示屏:
- 通常位于室内机的正面面板上。
- 它可能是一个小的液晶屏,也可能是一组LED指示灯。
-
进入故障代码模式:
- 自动显示:当空调出现故障时,很多型号会自动在显示屏上显示故障代码(
E1,E2,P1等)。 - 手动调出:如果屏幕没有自动显示,可以尝试使用遥控器或手动操作来调出,常见操作如下:
- 使用遥控器:在关机状态下,连续按下遥控器上的“模式”、“温度+”、“-”等特定组合键(不同型号组合不同,常见的有
模式+温度+或模式+温度-),屏幕上可能会显示出代码或“运转”字样下的数字。 - 手动操作:找到室内机面板上的应急开关(通常是一个小孔或一个拨动开关),用牙签或小螺丝刀按一下或拨动一下,有时屏幕会闪烁或显示代码。
- 使用遥控器:在关机状态下,连续按下遥控器上的“模式”、“温度+”、“-”等特定组合键(不同型号组合不同,常见的有
- 自动显示:当空调出现故障时,很多型号会自动在显示屏上显示故障代码(
-
解读代码:
- 显示屏上通常会直接显示一个字母加数字的组合,
E4。 - 注意:有些代码可能需要按“确认”键或“上下键”来翻页查看多个故障。
- 显示屏上通常会直接显示一个字母加数字的组合,
通过室外机查看
对于一些没有室内显示屏或显示屏损坏的情况,可以检查室外机。

(图片来源网络,侵删)
-
找到故障灯:
- 打开空调室外机的外壳(请务必先断开空调的总电源!)。
- 在电路板(主板)上,你会看到几个不同颜色的LED指示灯。
-
观察指示灯状态:
- 指示灯的颜色和闪烁频率就是故障代码。
- 红色灯闪烁2次,暂停,再闪烁3次:这可能代表代码
E23。 - 绿色灯常亮,红色灯闪烁5次:这可能代表代码
P5。
- 红色灯闪烁2次,暂停,再闪烁3次:这可能代表代码
- 你需要仔细数清楚亮灯和闪烁的次数,并记录下顺序。
通过遥控器查看
部分型号的空调可以通过特定的遥控器按键组合来查看故障历史或当前代码。
-
进入诊断模式:
(图片来源网络,侵删)- 在空调关机状态下,尝试按遥控器上的特定组合键,常见的组合有:
设置+模式温度++温度-显示+电源
- 具体组合请查阅你的空调随机附带的使用说明书,这是最准确的来源。
- 在空调关机状态下,尝试按遥控器上的特定组合键,常见的组合有:
-
查看代码:
成功进入后,遥控器屏幕上可能会直接显示代码,或者空调室内/室外机的指示灯会开始闪烁,通过闪烁次数来表示代码。
如何查找代码含义?(非常重要)
当你获得了故障代码(如 E1, P2 等)后,下一步就是知道它代表什么意思。
-
查阅随机说明书:
这是最权威、最准确的方法,你的空调使用手册中通常会有一个专门的章节列出所有可能的故障代码及其含义和解决建议。
-
搜索网络:
- 在搜索引擎(如百度、谷歌)中输入 “约克空调 故障代码 [你查到的代码]”。
- 搜索“约克空调 E4 故障代码”。
- 注意:搜索时要加上你的空调具体型号(如果知道的话),如“约克YVAG E4 故障代码”,结果会更精确。
-
联系专业维修人员:
- 强烈建议:在查到代码后,如果不确定如何处理,或者问题比较复杂(如涉及电路、制冷剂等),请立即联系约克空调的官方售后服务或专业的空调维修技师。
- 不要自行拆机或尝试修理,以免造成更大的损坏或安全隐患。
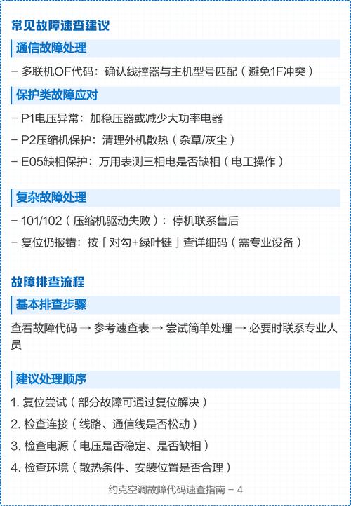
常见约克空调故障代码示例(仅供参考,具体以型号为准)
| 代码 | 可能的含义 | 常见原因 |
|---|---|---|
| E1 | 压缩机高压保护 | 冷凝器脏堵、风扇故障、制冷剂过多或过少、环境温度过高 |
| E2 | 压缩机低压保护 | 制冷剂严重泄漏、膨胀阀堵塞、过滤器脏堵 |
| E3 | 压缩机过载保护 | 压缩机故障、电压异常、散热不良 |
| E4 | 室内温度传感器故障 | 传感器探头脱落、线路短路或断路、传感器本身损坏 |
| P1 | 室外机通信故障 | 内外机连接线松动、通信线路干扰、内外机主板故障 |
| P2 | 室外机IPM模块故障 | 模块过热、模块本身损坏、驱动电路问题 |
| P3 | 室外机排气温度过高保护 | 压缩机故障、系统堵塞、制冷剂不足 |
总结与安全提示
- 安全第一:在检查室外机或进行任何手动操作前,务必切断空调的总电源,防止触电。
- 型号差异:不同系列、不同型号的约克空调,故障代码的定义和查看方式可能完全不同。以你的空调使用说明书为准。
- 代码是线索,不是答案:故障代码指出了问题的大致方向,但具体原因需要专业工具和知识来确诊。
- 及时求助:对于自己无法解决的问题,不要拖延,尽快联系专业人员处理,以免小问题变成大故障。
