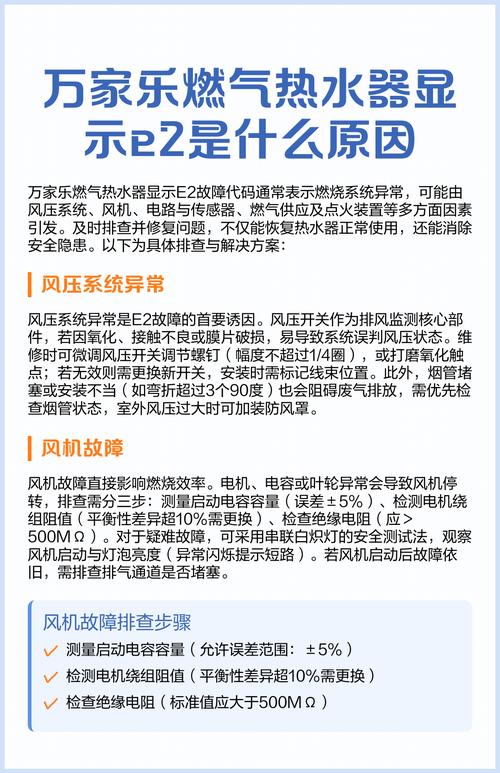
风压或风机故障 (Fan/Pressure Fault)

(图片来源网络,侵删)
就是热水器在启动时,无法正常排出废气或检测到排风异常,为了保证使用安全,主板会立即切断燃气供应,并显示E2代码。
E2故障的详细原因及排查方法(由简到繁)
您可以按照以下步骤进行自查,很多问题都可以自己动手解决。
第一步:最常见的原因——外部堵塞(重点检查)
这是导致E2故障的首要元凶,占比超过80%。
-
检查烟管(排气管)
(图片来源网络,侵删)- 是否堵塞? 检查从热水器机身延伸到室外的整个烟管,看看里面是否有鸟巢、蜘蛛网、大量积灰、被异物堵住的情况。
- 是否过长或弯折过多? 烟管长度过长(一般超过3-5米,具体看说明书)或转弯角度过急、弯头过多,会导致废气排出不畅,风压开关无法正常检测。
- 是否伸出室外? 确保烟管的出气口在室外,并且没有被墙壁、百叶窗等障碍物挡住,如果出气口对着一个密闭空间(如阳台角落),也会造成排风不畅。
-
检查进风口(空气进气口)
- 是否堵塞? 热水器工作时需要吸入新鲜空气助燃,检查热水器底部的进风口、百叶窗是否被灰尘、小虫、棉絮等杂物堵住。
- 周围环境是否密闭? 确保热水器安装的浴室或厨房通风良好,如果空间太小、门窗紧闭,会导致氧气不足,燃烧不充分,同时废气也难以排出。
第二步:内部组件问题
如果外部检查没有问题,可能是热水器内部的组件出了故障。
-
风机(也叫排风扇)
- 是否卡死? 打开热水器的面板(通常需要先断电),找到风机,用手轻轻拨动风机的扇叶,看是否能顺畅转动,如果感觉有阻力或转不动,可能是轴承损坏或被异物卡住。
- 是否运转? 在开机时,仔细听风机是否在转,如果完全没有声音,可能是电机损坏或连接线松动。
- 转速是否正常? 如果风机转速明显变慢,可能是电机老化或供电电压不足。
-
风压开关
(图片来源网络,侵删)- 工作原理: 这是一个安全装置,风机转动后会在烟道内产生负压,风压开关感受到这个负压后会闭合,告诉主板“废气可以正常排出”。
- 常见故障:
- 微动开关触点不良: 长期使用后,开关的触点可能氧化或接触不良,导致信号无法传递。
- 气管脱落或漏气: 连接风压开关和烟管的小透明软管如果脱落、破裂或被压扁,就无法传递压力信号。
- 开关本身损坏: 内部机械结构或电路损坏。
-
主板或传感器
- 故障码识别错误: 极少数情况下,可能是主板程序出错,错误地识别了其他故障为E2。
- 相关传感器故障: 与风机或风压相关的电路传感器损坏,导致主板接收到错误信号。
如何自行排查?(操作指南)
安全第一!操作前请务必关闭燃气总阀和电源。
- 初步观察: 检查烟管和进风口是否有明显的堵塞物。
- 清洁烟管和进风口: 清理掉所有可见的灰尘、杂物。
- 检查烟管走向: 确保烟管走向顺畅,没有死弯或过长。
- 测试风机:
- 打开热水器外壳(注意内部结构复杂,小心操作)。
- 找到风机,手动拨动扇叶,确保转动灵活。
- 重新通电开机,仔细听风机启动的声音和转速是否正常。
- 检查气管: 找到连接风压开关和烟道的那根小软管,看看是否插紧、有无破损或被挤压。
- 复位重启: 完成以上检查后,重新装好外壳,等待5-10分钟,让机器内部冷却,然后尝试重新开机。
何时需要联系专业维修人员?
如果您完成以上所有检查后,E2故障仍然存在,那么很可能需要专业人员来处理,请立即停止使用,并联系以下人员:
- 品牌官方售后服务中心: 这是最可靠的选择,他们有原厂配件和专业技术。
- 专业的家电维修公司: 选择有资质、口碑好的维修师傅。
E2 = 风压/风机故障。 先查外部(烟管、通风),再查内部(风机、风压开关)。 大部分情况是烟管堵塞或通风不良造成的,自己动手就能解决,如果问题依旧,果断找专业人士!
