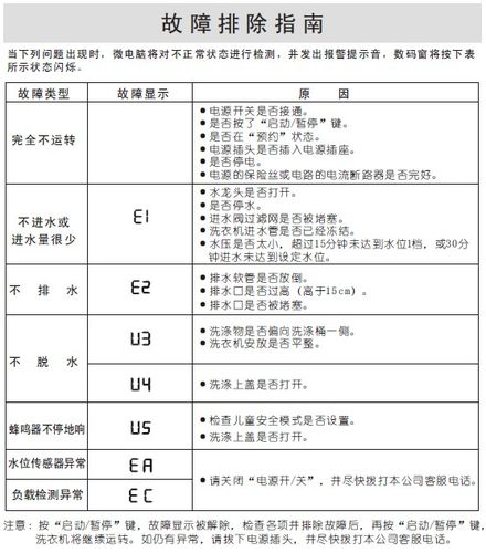
E12故障代码的含义
E12代码通常表示 “排水超时” 或 “排水故障”。

(图片来源网络,侵删)
就是洗衣机在设定的时间内,没有把水排干净,洗衣机检测到水位没有下降到预设值,于是就会停止工作并报错。
E12故障的主要原因(从易到难排查)
导致排水不畅的原因有很多,我们可以按照从简单到复杂的顺序来检查:
排水管问题(最常见)
- 排水管被压扁、折叠或扭曲: 洗衣机在工作时,排水管可能会被移动,导致弯折,水流不出去。
- 排水管出口过高或堵塞: 排水管的末端放得太高(一般不应超过15厘米),或者排水管口被异物(如棉絮、布条)堵住了。
- 排水管内部堵塞: 排水管内部可能积累了大量的绒毛、硬币、小衣物等杂物。
排水泵问题(第二常见)
- 排水泵被异物堵塞: 这是最常见的水泵故障,袜子、硬币、发夹、纽扣等小东西可能会从排水孔进入并卡住排水泵的叶轮,导致其无法转动。
- 排水泵本身故障: 排水泵的电机烧毁、电容损坏或内部机械结构损坏,导致其无法正常工作。
水位传感器问题(较少见)
- 水位传感器气管脱落或漏气: 洗衣机通过一根小管子来检测水位,如果这根管子脱落、破裂或接口漏气,洗衣机就会误判为“水未排空”。
- 水位传感器本身故障: 传感器损坏,无法正确检测水位变化。
E12故障的解决步骤(自己动手)
在开始任何操作前,请务必拔掉洗衣机的电源插头,确保安全!
第一步:检查并整理排水管(简单易操作)
- 找到排水管: 通常在洗衣机右后下方。
- 检查状态: 检查排水管是否被压扁、打结或扭曲,如果有,请将其拉直、理顺,确保排水路径畅通无阻。
- 检查出口高度: 将排水管的自由末端放到地漏或排水桶中,确保其高度不超过15厘米,放得太高会导致水排不出去。
- 清理出口: 检查排水管口是否有异物堵塞,清理干净。
完成这一步后,可以尝试重新启动一个“单排水”程序,看故障是否解决,如果不行,进入下一步。

(图片来源网络,侵删)
第二步:清理排水泵(需要一些动手能力)
这是解决E12故障最核心的一步,大部分情况都是这里出了问题。
-
打开洗衣机后盖或底板:
- 后盖式: 大部分滚筒洗衣机可以拧下后方的几颗螺丝,取下后盖。
- 底板式: 一些机型需要取下底部的盖板,可能需要从下方用螺丝刀或手伸进去撬开卡扣。
-
找到排水泵:
- 排水泵通常位于洗衣机的右下角,是一个圆形或方形的塑料盒子,上面通常有两根粗大的水管连接着,并且可能有一个圆形的、可以旋转的检修盖。
-
拆卸和清理:
(图片来源网络,侵删)- 在排水泵下方放一个盆或毛巾,因为里面可能会有残留的积水。
- 逆时针旋转那个检修盖,将其打开。
- 你会看到里面很可能被硬币、纽扣、发夹、袜子等杂物塞满了。请务必将所有异物都清理干净。
- 用手拨动一下泵的叶轮,确保它能顺畅转动,没有被卡住。
- 清理完毕后,将检修盖盖好,拧紧。
-
重新安装并测试:
- 将洗衣机的后盖或底板装好。
- 插上电源,重新启动洗衣机,选择一个洗衣程序,看E12代码是否消失。
第三步:检查水位传感器(相对复杂)
如果清理排水泵后问题依旧,那么可能是水位传感器的问题。
- 找到气管: 打开后盖,找到连接在洗涤室外筒和水位传感器之间的一根透明或半透明的软管。
- 检查连接: 检查气管的两端是否牢固地插在接口上,有没有脱落。
- 检查是否漏气: 小心地拔下气管,对着管口吹气,感觉是否通畅,也可以检查管子本身有没有破损或老化导致漏气,如果漏气,需要更换这根气管。
- 检查传感器: 如果气管没问题,可能是水位传感器本身损坏,这通常需要专业的维修人员来检测和更换。
何时需要联系专业维修人员?
如果你完成了以上所有步骤,问题仍然存在,那么可能是更复杂的硬件故障,建议不要再自行拆卸,直接联系售后或专业维修人员,可能的原因包括:
- 排水泵电机烧毁: 即使叶轮能转动,但电机可能已经损坏。
- 控制板故障: 控制主板出现故障,无法正确发出排水指令或接收水位信号。
- 其他机械故障: 如离合器、排水阀等内部机械问题。
总结一下
E12故障(排水超时)的排查顺序:
- 先看排水管:是否压扁、太高、堵了?(最简单)
- 再清排水泵:打开后盖,清理泵里的异物。(最关键)
- 后查水位计:检查连接气管是否脱落、漏气。(较复杂)
超过80%的E12故障问题,通过前两步就能解决,希望这些信息能帮到你!
