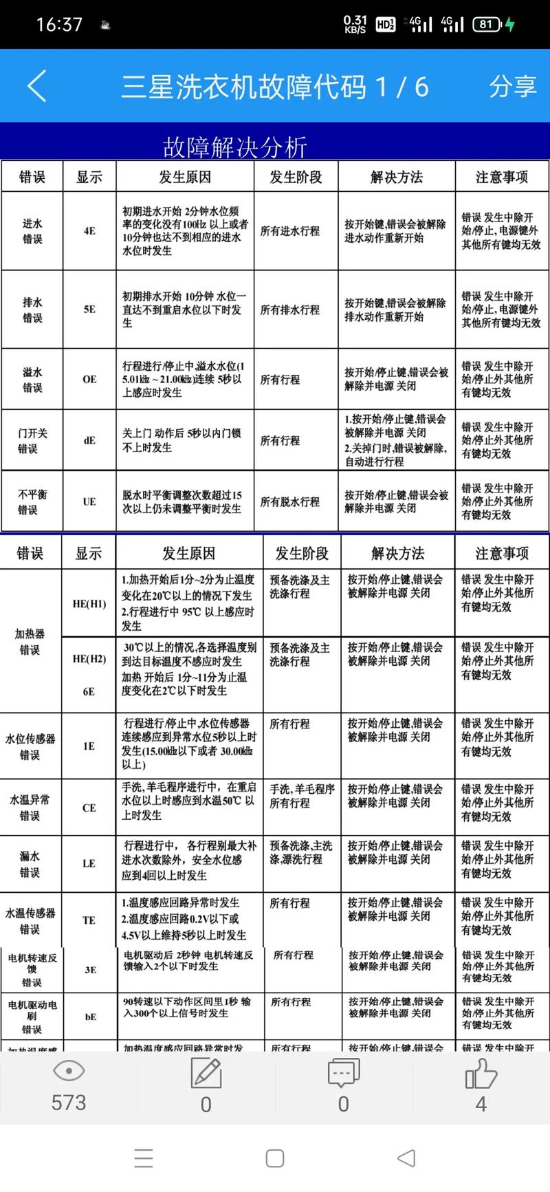
核心含义:进水超时
E1代码的根本含义是:洗衣机在规定的时间内没有达到预设的水位。

(图片来源网络,侵删)
就是洗衣机开始进水后,过了很久(通常是15-30分钟,具体时间因型号而异),水位传感器检测到水量仍然没有达到设定值,于是系统判断为故障并停止运行,显示E1代码。
可能的原因及解决方法(从易到难排查)
您可以按照以下顺序一步步检查,大部分问题都可以在前几步解决。
第一步:检查水源和水龙头
这是最常见也最容易解决的问题。
-
水龙头是否完全打开?
(图片来源网络,侵删)- 检查: 确认连接洗衣机的进水龙头已经完全拧开,水流量足够大。
- 解决: 如果水龙头是关着的或开得较小,请完全打开。
-
水压是否过低?
- 检查: 在用水高峰期(如晚上),水压可能会普遍降低,您可以打开家里其他水龙头(如厨房、卫生间),看看水流是否同样很小。
- 解决: 如果是水压问题,可以错开高峰期使用洗衣机,如果家中水压一直很低,可能需要联系物业或水务部门。
-
进水管是否被压折或堵塞?
- 检查: 检查洗衣机背后的进水管,看是否有被家具挤压、弯折打结的地方。
- 解决: 将进水管捋顺,确保其完全伸展,没有弯折。
第二步:检查进水阀和过滤器
如果水源没问题,下一步就是检查进水阀本身。
- 进水阀的过滤网是否堵塞?
- 检查: 这是导致E1故障的最常见原因,进水阀的入口处通常有一个小的过滤网,用于过滤水中的杂质(如泥沙、铁锈),长时间使用后,这些杂质会堵塞滤网,导致水流变小或无法进水。
- 解决:
- 关闭水龙头。
- 拧下连接在洗衣机和墙壁水龙头之间的进水管接头。
- 你会看到一个位于洗衣机进水阀上的小滤网,通常是一个小圆片。
- 用小钳子或镊子将其取出,用旧牙刷或清水彻底清洗干净。
- 检查滤网是否破损,如果破损则需要更换。
- 将清洁干净的滤网装回原位,拧紧进水管接头,然后重新打开水龙头测试。
第三步:检查水位传感器(压力传感器)
如果以上都正常,问题可能出在检测水位的部件上。

(图片来源网络,侵删)
-
什么是水位传感器?
它是一个小装置,通常通过一根透明的塑料管连接到洗衣桶的底部,它通过测量塑料管内空气的压力变化来判断水位高低。
-
检查气管是否漏气或堵塞?
- 检查: 找到连接水位传感器的那根透明塑料管,检查管子是否有破损、裂纹、老化,或者两端连接处是否松动、脱落,检查管子内部是否有异物堵塞。
- 解决:
- 如果管子破损,需要更换新的。
- 如果连接处松动,请重新插紧并确保密封良好。
- 如果管子堵塞,可以尝试用细铁丝小心地疏通,或者直接更换新管。
-
检查传感器本身是否故障?
- 检查: 如果气管完好无损且连接紧密,可能是水位传感器本身损坏了。
- 解决: 这个需要专业的维修人员来检测和更换,通常不建议用户自行拆解,因为涉及电路和精密部件。
第四步:检查电脑板(控制板)
这是最后一种可能性,也是概率最低的。
- 电脑板故障:
- 检查: 如果排除了以上所有机械和管路问题,那么可能是控制进水和检测水位的程序电路板(电脑板)出现了故障。
- 解决: 这属于严重的硬件故障,必须联系三星官方售后或专业的家电维修工程师进行检测和维修或更换。
总结与快速自查清单
当您的三星洗衣机显示E1时,请按以下顺序快速排查:
- 看水龙头 → 确保完全打开。
- 摸水管 → 确保没有被压折。
- 洗滤网 → (最关键一步) 拧下进水管,清洗进水阀上的过滤网。
- 查气管 → 检查连接水位传感器的透明管是否漏气或堵塞。
- 找售后 → 如果以上都无效,很可能是传感器或电脑板问题,请联系专业人员。
温馨提示: 在进行任何检查或维修之前,请务必拔掉洗衣机的电源插头,以确保您的安全,如果对操作没有把握,寻求专业帮助永远是最佳选择。
