下面我将为您详细解析U9代码的含义、可能的原因以及排查和解决方法。

(图片来源网络,侵删)
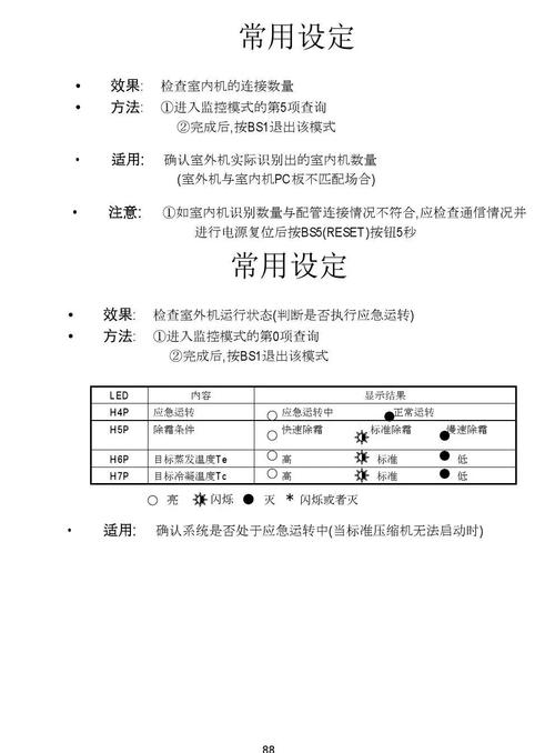
故障代码U9的含义
U9 是大金空调(特别是变频空调)的一个常见故障代码,其核心含义是:
模块保护 / IPM(智能功率模块)保护
就是空调的“心脏”——变频模块,检测到自身或其控制电路出现了异常,为了防止模块烧毁,触发了保护机制,强制停止压缩机的工作。
为什么“几个小时后又启动了”?
这是解决问题的关键,这种情况通常指向以下几种可能性:

(图片来源网络,侵删)
- 热保护(最常见):变频模块在工作时会产生热量,如果其散热系统出现问题(如散热片灰尘过多、风扇转速慢),模块温度会异常升高,当温度达到阈值时,模块启动保护,空调停止运行,模块开始自然冷却,几个小时后,模块温度下降到安全范围,保护解除,空调就恢复了。
- 瞬时电压波动:电网电压瞬间过高或过低,可能会导致模块检测到异常而触发保护,如果电压波动是暂时的,保护会在电压恢复正常后自动解除。
- 接触不良:连接模块的插件、端子或线路存在虚接,当空调运行时,振动或温度变化可能导致接触点暂时断开,触发故障,停止运行后,可能因为温度变化或振动停止,接触点又恢复了。
- 信号干扰:控制模块和功率模块之间的通信信号受到干扰,导致控制模块误判,触发了保护,干扰源可能是外部的,也可能是内部其他元件工作不稳定造成的。
详细原因排查与解决方法(由易到难)
您可以按照以下步骤进行排查,建议在断电后操作。
第一步:用户自查(安全、简单)
-
清洁室内外机:
- 室内机:检查并清洁过滤网,脏堵的过滤网会影响换热,导致压缩机负载过大,间接引起模块保护。
- 室外机:这是最关键的一步!断开电源后,打开室外机外壳,检查散热片(也叫“鳍片”)是否被灰尘、柳絮、树叶等杂物堵死,用毛刷或高压气枪(从内往外吹)仔细清理干净,检查风扇是否能正常平稳转动,没有异响。
-
检查电源电压:
在空调出现故障时,最好能测量一下家里的插座电压,正常电压范围应在198V-242V(220V±10%)之间,如果电压长期不稳定或超出范围,需要联系供电部门或使用稳压器。
(图片来源网络,侵删) -
检查电源线和插座:
- 检查空调专用的电源线是否有破损、老化。
- 检查插座是否松动,插头是否插紧,可以尝试拔下插头,重新插紧。
第二步:联系专业维修人员(推荐)
如果自查后问题依旧,或者您不具备专业知识和工具,强烈建议您联系大金空调的官方售后服务或专业的维修师傅,他们会使用专业工具进行深入排查。
维修人员可能会进行以下操作:
- 读取并清除故障代码:用专用诊断仪读取详细的故障记录,确认是模块保护还是其他相关故障。
- 测量关键电压和电流:
- 直流母线电压:测量IPM模块输入端的直流电压是否正常(通常是220V交流整流后的约310V)。
- 模块控制信号:检查控制板给IPM模块的驱动信号是否正常、有无干扰。
- 模块三相输出电流:检查IPM模块输出的三相电流是否平衡,有无过流现象。
- 检查模块本身和周边元件:
- 目视检查IPM模块:看模块表面是否有明显的烧灼、鼓包、裂痕痕迹。
- 测量模块的IGBT(绝缘栅双极型晶体管):用万用表的二极管档测量模块内部IGBT的三个极之间是否短路或断路。
- 检查温度传感器:检测连接在模块或散热片上的温度传感器(热敏电阻)阻值是否正常,线路是否开路或短路,这是导致热保护最常见的原因之一。
- 检查驱动电路和PCB板:
- 检查驱动IPM模块的光耦、电阻等元件是否损坏。
- 检查控制主板是否有虚焊、元件损坏等问题。
总结与建议
| 可能原因 | 特征 | 解决方法 |
|---|---|---|
| 散热不良 | 室外机脏堵,散热片灰尘多,风扇故障。 | 重点排查,彻底清洁室外机散热片和风扇。 |
| 电压不稳 | 电网电压瞬时过高或过低。 | 测量电压,必要时安装稳压器。 |
| 接触不良 | 模块插件、线路端子虚接。 | 重新插拔所有相关插件,检查并紧固接线端子。 |
| 温度传感器故障 | 传感器阻值漂移或线路问题,导致误报温度。 | 更换温度传感器或修复其线路。 |
| 模块本身老化/损坏 | 模块内部元件性能下降或击穿。 | 更换IPM模块(成本较高)。 |
| 控制板故障 | 驱动信号异常,导致模块误保护。 | 检修或更换控制主板。 |
给您的最终建议:
- 安全第一:在进行任何检查前,务必切断空调的总电源。
- 先自查:优先进行第一步的清洁和检查,特别是室外机的清洁,这能解决大部分因环境引起的U9故障。
- 及时报修:如果清洁后问题依旧,不要长时间强行开机,U9是保护性停机,但反复强行启动可能会对昂贵的IPM模块造成永久性损伤,联系专业人员才是最经济、最安全的做法。
希望这些信息能帮助您更好地理解问题所在!
