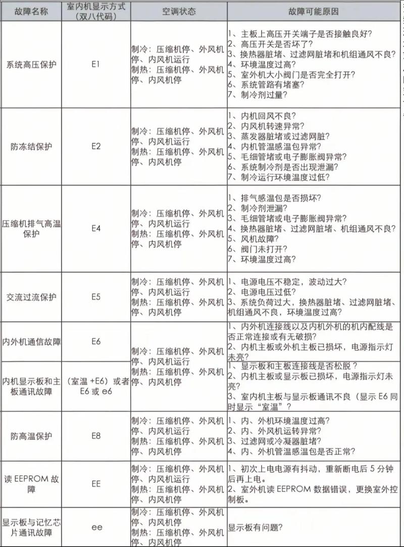
通信故障
格力空调故障码 E6 的核心含义是 “通信故障” 或 “通讯失败”。

(图片来源网络,侵删)
这里的“通信”指的是室内机和室外机之间的数据交换,空调是一个系统,室内机负责感知温度、发送指令,室外机负责接收指令并进行制冷/制热操作,如果这两者之间的“对话”中断了,系统就会判断为故障,并显示E6代码。
可以把室内机和室外机想象成两个人,E6故障就像是他们之间的电话线断了,听不到对方在说什么,导致工作无法协同进行。
E6故障的常见原因分析
通信故障通常由以下几个方面的原因引起,从最常见到较少见排列:
通信线路问题(最常见)
- 线路接头松动或脱落:室内机和室外机连接的信号线(通常是一根细的、带有2-4根芯线的扁平线或圆线)的接头,因为长时间运行、振动或天气原因,可能会松动或完全脱落。
- 线路破损或被动物咬断:信号线在穿过墙体或连接时,可能会因为老化、挤压、被老鼠等动物啃咬而造成线路中断或短路。
- 插件氧化或接触不良:通信线路的插头或插座内部可能会因为潮湿、进水而氧化,导致接触电阻变大,信号传输不稳定。
室外机问题
- 室外机主板故障:室外机的主板是负责处理所有信息和控制压缩机、风扇的核心部件,如果主板上的通信电路(如通信芯片、电容、电阻等)损坏,就无法接收或发送信号。
- 电源问题:室外机供电电压不稳、缺相或保险丝熔断,可能导致主板无法正常工作,从而引发通信故障。
- 电控盒受潮或进水:室外机电控盒密封不严,雨水进入导致内部元件短路或腐蚀,影响通信功能。
室内机问题
- 室内机主板故障:与室外机类似,室内机主板如果发生故障,也可能无法正常发送信号。
- 显示板故障:对于一些型号,故障灯在显示板上,如果显示板本身损坏,也可能错误地显示E6,但这种情况相对较少。
系统其他问题
- 压缩机故障:某些情况下,压缩机发生严重故障(如卡缸、线圈短路)可能会影响到整个室外机的供电和通信,从而引发E6,但这通常是压缩机故障的连带现象,而非根本原因。
- 电压异常:电网电压过高或过低,超出了空调的稳定工作范围,可能导致室外机频繁启停或保护,通信中断。
故障排查与解决方法(建议由专业人员进行)
由于空调涉及高压电和精密的电子元件,强烈建议用户不要自行拆机维修,以下步骤仅供您了解和初步判断,最终维修应由专业售后或空调维修师傅来完成。

(图片来源网络,侵删)
第一步:用户自查(安全第一!)
- 断电重启:这是最简单、最有效的第一步,将空调的电源插头拔下,等待5-10分钟,让内部电容完全放电,然后重新插上电源,开启空调,有时临时的信号干扰或小程序错乱可以通过此方法解决。
- 检查外机:到室外机处查看,听一下室外机是否在运行,如果完全没有任何声音(风扇不转,压缩机也不工作),很可能是供电或通信问题。
- 检查外机环境:确保室外机周围的通风口没有被杂物(如树叶、塑料袋)堵塞,影响散热。
第二步:联系专业售后或维修师傅
如果重启无效,就需要请专业人士来处理,师傅通常会按以下流程进行排查:
-
检查通信线路:
- 检查室内外机连接线的接头是否牢固、有无松动。
- 沿着线路检查是否有明显的破损、被压扁或被动物啃咬的痕迹。
- 如果怀疑线路问题,可能会用万用表测量线路的通断和电阻,判断线路是否完好。
-
测量供电电压:
用万用表测量室外机的供电电压是否在正常范围内(通常为220V±10%)。
(图片来源网络,侵删) -
检测主板:
- 这是最关键的一步,师傅会使用专业的工具(如万用表、示波器)来检测室内机和室外机主板的通信电路。
- 他们会测量通信端口的电压是否正常(在待机时电压可能在24V-30V之间波动,开机后会发生变化)。
- 如果判断是主板故障,就需要更换相应的主板,室内外机主板的价格差异较大,维修成本也不同。
-
排查其他部件:
如果主板和线路都正常,师傅可能会进一步检查压缩机、电容等部件是否存在故障。
| 故障码 | 故障类型 | 核心原因 | 解决方案 |
|---|---|---|---|
| E6 | 通信故障 | 室内外机连接线松动、破损 室外机主板损坏 室内机主板损坏 供电异常 |
用户先尝试断电重启 联系格力售后或专业维修人员上门检修,重点检查线路和主板。 |
格力空调显示E6,基本可以确定是室内外机“失联”了,对于普通用户来说,最稳妥的处理方式就是先断电重启一次,如果问题依旧,立即拨打格力官方售后服务热线或寻找可靠的维修师傅进行专业检修,切勿自行拆机,以免造成更大的损坏或安全风险。
