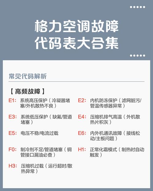
核心含义
格力空调(无论是定频还是变频)显示 E6,其核心含义是 “通信故障” 或 “串行通信故障”。

(图片来源网络,侵删)
就是空调的 室内机 和 室外机 之间的“对话”中断了,它们无法正常交换信息,室内机无法向室外机发送指令(如开机、制冷、设定温度等),也无法接收室外机的状态反馈(如运行频率、故障信息等),由于失去了联系,为了保护设备和用户安全,空调会自动停止运行并报错。
故障原因分析
通信故障是一个比较常见的问题,其原因多种多样,可以大致分为以下几类:
通信线路问题 (最常见)
这是导致E6故障的首要原因,占比非常高。
- 通信线(信号线)故障:
- 接头松动或脱落: 室内机和室外机连接的2-4根细线(通常是红、白、黄、黑)中,负责通信的线(通常是黄线或白线)的接头可能没有插紧或脱落。
- 线路老化或破损: 通信线因长期暴露在室外或被老鼠等动物啃咬,导致内部铜芯断裂或短路。
- 插件氧化或腐蚀: 长期在潮湿环境下工作,插头和插座可能会生锈或氧化,导致接触不良。
电路板问题
- 室内机主板故障: 室内机主板上的通信电路出现损坏,无法发送信号。
- 室外机主板故障: 室外机主板上的通信电路出现损坏,无法接收或处理信号。
- 电源问题: 室外机供电不稳定或电压过低,可能导致室外机主板无法正常工作,从而中断通信。
传感器问题
- 室内环温传感器故障: 如果室内机检测不到温度,可能会误认为自身故障,从而中断与室外机的通信。
- 室外环温传感器或管温传感器故障: 室外机的重要传感器如果损坏,主板可能认为自身工作环境异常,会停止运行并中断与室内机的通信,以保护压缩机等核心部件。
其他外部因素
- 信号干扰: 周边有强电磁干扰源(如大功率变频设备、高压线等),可能会干扰空调的弱电通信信号。
- 电压不稳: 家中电压过高或过低,超出空调正常工作的范围,可能导致通信模块工作异常。
故障排查与解决方法 (从易到难)
在联系维修人员之前,您可以按照以下步骤进行简单的自我排查:

(图片来源网络,侵删)
第一步:断电重启 (最简单的“万能”方法)
- 将空调的电源(插座上的插头)拔掉。
- 等待 5-10分钟,让空调内部的高压完全释放,主板电容放电完毕。
- 重新插上电源,开启空调,观察是否还显示E6。
- 如果故障消失: 可能是瞬间通信干扰或系统程序紊乱,问题可能已解决,但建议后续观察是否还会反复出现。
- 如果故障依旧: 说明存在硬件问题,请进行下一步排查。
第二步:检查通信线路 (最关键的DIY步骤)
⚠️ 安全警告:操作前务必切断空调电源!
- 找到连接头: 在室内机和室外机连接管附近,通常会有一个接线盒或端子板,上面有几根电线连接着室内外机。
- 检查接头: 打开接线盒盖子,仔细检查所有电线接头是否牢固、有无松动,特别是黄色(或白色)的通信线接头,确保它插紧到位。
- 检查线路: 检查从室内机到室外机的整根通信线是否有被压扁、割破、被动物啃咬的痕迹,重点检查墙体穿墙孔部分,这里是线路最容易受损的地方。
- 重新插拔: 将所有接头拔下来,再用力插回去,确保接触良好,如果发现接头有锈迹,可以用砂纸轻轻擦拭一下。
第三步:检查室内外机环境
- 清洁室内机滤网和蒸发器: 如果滤网太脏,会影响空气流通,导致传感器检测失准。
- 检查室外机: 确保室外机周围没有杂物遮挡,通风良好,检查风扇是否正常运转。
何时需要联系专业维修人员?
如果您完成了以上步骤,问题依然存在,那么很可能是内部的电路板或传感器损坏了,这时,强烈建议您立即停止自行操作,联系格力官方售后或专业的空调维修师傅。
因为:
- 需要专业工具: 检测主板和传感器需要万用表等专业工具。
- 风险较高: 拆卸和检测电路板有触电和损坏设备的风险。
- 配件匹配: 如果确定是主板或传感器损坏,需要更换原厂配件,以确保空调性能和保修。
| 故障代码 | E6 |
|---|---|
| 核心含义 | 通信故障 (室内外机无法通信) |
| 常见原因 | 通信线接头松动/脱落 (最常见) 通信线破损 室内/外机主板故障 传感器故障 |
| 解决方法 | 断电重启 检查并重新插紧通信线接头 检查线路是否破损 清洁空调 若无效,立即联系专业维修 |
希望这个详细的解释能帮助您理解E6故障并顺利解决问题!

(图片来源网络,侵删)
