“不通电”是一个比较宽泛的描述,我们需要将其细化为两种情况:

(图片来源网络,侵删)
- 完全没反应:按下遥控器或机身电源键,指示灯不亮,听不到任何开机声音(如继电器“滴”声)。
- 指示灯亮但黑屏:按下电源键,电源指示灯亮(比如红色或蓝色),但屏幕不亮,也没有图像。
这两种情况的故障点和排查方法有很大不同,下面我将按照这两种情况,结合电视的电源工作原理,为你提供一个由简到繁、由外到内的排查指南。
第一步:基础检查(安全第一,务必先断开电源!)
在进行任何内部检查之前,请务必确保电视已经完全断电,并拔下电源线。
- 确认电源问题:
- 插座:换一个确定有电的插座(比如用台灯或手机充电器测试)。
- 电源线:检查电视电源线本身是否有破损、断裂,可以换一根确认是好的电源线试试。
- 电源板输入端:如果条件允许,打开电视后盖(通常在背面有几颗螺丝),找到电源板(也叫电源模块),找到AC电源输入接口(通常是三个接线柱,L火线、N零线、E地线),用万用表的交流电压档(AC 250V档)测量L和N之间是否有约220V的交流电。这是最关键的一步,可以判断问题出在电源板之前还是电源板内部。
完全没反应(指示灯不亮,无任何声音)
这种情况通常意味着电视的主电源电路没有工作,或者根本没有得到市电。
排查思路:
电源板故障(最常见原因)

(图片来源网络,侵删)
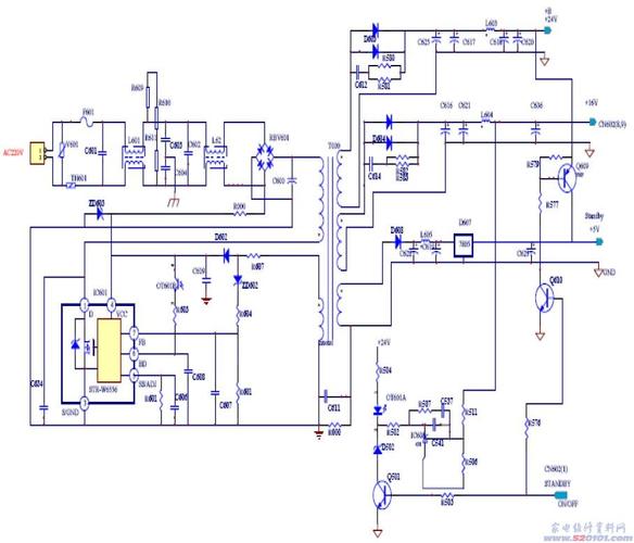
电源板是电视的“心脏”,负责将220V交流电转换成各个部件(主板、背光板等)需要的低压直流电,如果电源板损坏,电视自然无法启动。
-
常见故障点:
- 保险丝熔断:这是最常见的保护性故障,保险丝熔断通常意味着电源板后级有严重短路(如PFC电路、开关管、整流桥等损坏)。注意: 保险丝熔断后,不能只直接更换,必须找到并排除短路故障点,否则换上新的保险丝会立刻再次熔断,甚至引发更严重的损坏。
- PFC(功率因数校正)电路故障:这是一个提升电压和效率的关键电路,如果其开关管、驱动IC或相关元器件损坏,会导致整个电源板无法启动。
- 主开关电源电路故障:负责产生+12V、+5V、+24V(或+32V)等核心电压的电路,其开关管、PWM控制IC(如OB2268、OB2269等型号)、光耦、反馈电阻等元器件损坏都会导致无输出。
- 副电源电路故障:部分电视的待机电源是独立的,负责在待机状态下提供+5V电压,点亮待机指示灯,如果副电源故障,即使主电源正常,也可能导致完全无反应。
-
检查方法(需要专业工具和知识):
- 目测检查:仔细观察电源板上的元器件,看是否有明显烧黑的痕迹、鼓包的电容、裂开的元件。
- 测量保险丝:用万用表的电阻档或二极管档测量保险丝是否通,如果断路,则证实了后级有短路。
- 测量关键对地电阻:在拔下电源板连接器后,测量PFC电路输出端(通常有+380V的大电容)对地电阻,如果阻值非常小(接近0欧),说明存在严重短路。
- 通电假负载测试:(此方法有风险,不建议新手操作) 如果确认保险丝完好,可以断开电源板到主板的连接器,在电源板的输出端接上假负载(如汽车灯泡),然后通电测量各路输出电压是否正常,如果电压异常,则基本可以确定电源板损坏。
电源开关或按键故障

(图片来源网络,侵删)
- 故障点:机身的电源按钮或遥控器的红外接收头损坏,导致信号无法传递给主板。
- 检查方法:
- 遥控器:用手机的摄像头对准遥控器的红外发射头,按下电源键,看摄像头里是否有亮光,如果有,说明遥控器是好的。
- 机身按键:尝试反复按压机身电源按钮,看是否有反应,或者拆开机壳,找到连接到主板的按键排线,可以尝试短接一下排线接口的两个焊点,看是否能开机。
指示灯亮,但屏幕不亮(有反应,但黑屏)
这种情况说明电源板基本正常,已经为整机提供了待机电压(通常是+5V-STBY),主板也已经接收到了开机指令并尝试工作,问题可能出在主板、屏供电板(T-CON板)或背光板。
排查思路:
背光板故障(非常常见)
这是液晶电视黑屏最常见的原因,电视的图像信号已经处理好了,但背光不亮,所以屏幕一片漆黑,只有在暗光下斜着看才能看到非常暗淡的图像。
-
故障点:
- 背光驱动电路:负责点亮背光灯条的电路,其驱动IC(如OZ960/OZ962系列)、MOS管、升压电感、输出电容等是易损件。
- 背光灯条(LED灯条):灯条上的LED灯珠烧毁或开路,导致整个灯条不亮,一个灯条损坏,背光就无法点亮。
- 背光使能/开关信号(BL-ON / BL-EN):主板需要给背光板一个“开启”的信号,背光板才会开始工作,如果这个信号线断裂或主板相关电路有问题,背光板也无法启动。
-
检查方法:
- “手电筒”测试法:在电视开机状态下,打开手机手电筒,紧贴屏幕照射,如果能看到非常暗淡、不完整的图像,那100%是背光板或灯条故障。
- 测量背光电压:找到主板到背光板的连接器,通常会有几根线,如:
- BL-ON / BL-EN:背光开关信号(通常是高电平或低电平有效)。
- BL-PWM / ADIM:背光亮度调节信号(脉冲信号)。
- VCC / +24V / +32V:背光板供电电压。 用万用表测量这些电压是否存在,如果供电电压和开关信号都有,但背光就是不亮,那基本可以确定是背光板本身或灯条损坏。
- 测量灯条:断电后,用万用表的二极管档或电阻档逐个测量灯条上每个LED灯珠的正反向电阻,如果某个灯珠阻值无穷大或异常,说明它已经损坏。
主板故障
主板是电视的“大脑”,负责处理信号和发出指令。
-
故障点:
- 电源管理芯片或周边电路:负责产生各路电压给主板其他部分。
- CPU或晶振:主控芯片或其时钟电路工作不正常,导致无法发出开机指令。
- 程序存储器(Flash):内部程序丢失或损坏。
- 屏供电控制电路:主板负责给T-CON板提供电压,如果这部分电路损坏,也可能导致黑屏。
-
检查方法:
- 听声音:开机时仔细听,除了继电器吸合的声音,有没有主板上的晶振发出的微弱“滴答”声?或者听一下主板区域有没有异常的“滋滋”声。
- 测量电压:测量主板上的核心供电电压,如3.3V、5V、1.2V等是否正常。
- 最小系统法:对于维修人员,可以通过只给主板供电,并连接好屏线和按键,来判断主板是否工作。
屏供电板(T-CON板)故障
T-CON板是液晶屏的“驱动板”,负责控制液晶分子的排列,从而显示图像,如果它损坏,通常会导致图像异常(如花屏、竖线、半边亮半边暗),但在某些情况下也可能导致完全黑屏。
- 检查方法:
- 目测:检查T-CON板是否有烧毁、鼓包的电容。
- 替换法:这是最直接的方法,如果能找到同型号的T-CON板,替换上去一试便知。
总结与建议
| 故障现象 | 最可能的原因 | 检查方法/建议 |
|---|---|---|
| 完全没反应,指示灯不亮 | 电源板损坏(保险丝熔断、PFC/主电源电路故障) 市电未输入 |
重点检查电源板:测量保险丝、输入AC电压。 换电源线、换插座。 |
| 指示灯亮,但屏幕黑屏 | 背光板或灯条故障(最常见) 主板故障 T-CON板故障 |
首选“手电筒”测试法。 检查背光板供电和使能信号。 检查主板是否发出正常信号。 |
给你的最终建议:
- 安全第一:电视内部有高压,非专业人士不要轻易尝试通电检测,特别是电源板部分。
- 先易后难:从最基础的插座、电源线开始检查。
- 判断范围:通过测量电源板输入端的AC电压,可以快速将问题锁定在“电源板之前”还是“电源板及之后”。
- 寻求专业帮助:如果你不具备电子维修知识和工具,最好的办法是联系官方售后或寻找有经验的电视维修师傅,他们有专业的设备(如可调电源、示波器)和备件,可以高效准确地定位并解决问题,自己拆机盲目维修,可能会导致小问题变成大故障,甚至造成人身危险。
