对于绝大多数电磁炉来说,显示“0”或者“E0”通常不是指代码为0,而是表示“无锅”或“锅具检测失败”,这是电磁炉最常见的一种保护性故障。

(图片来源网络,侵删)
第一部分:故障原因分析(从易到难)
当电磁炉启动后,如果没有检测到合适的锅具放在上面,或者锅具不合适,它会自动停止加热并显示“0”或“E0”,以防止空烧损坏机器,维修的核心思路就是“检查锅具”和“检查锅具检测电路”。
锅具问题(最常见,占比90%以上)
这是首先要排查的,也是最容易解决的。
-
锅具不匹配:
- 判断标准: 电磁炉只能使用含铁的、导磁的锅具,比如铁锅、不锈钢锅(底部是导磁的)、铸铁锅等。
- 错误锅具: 纯铝锅、铜锅、陶瓷锅、玻璃锅、不锈钢保温锅(底部非导磁层)等。
- 简易测试法: 用一块磁铁去吸锅底,如果能牢牢吸住,说明锅具可以用;如果吸不住或者吸力很小,说明锅具不合适。
-
锅具太小或太薄:
(图片来源网络,侵删)- 锅具的直径必须小于电磁炉面板的标称直径,但也不能太小,对于JYC-18X,建议使用直径18cm以上的锅具。
- 锅底过薄(如一些非常薄的铝制不粘锅),无法有效切割电磁炉的磁力线,导致检测失败。
-
锅具放置位置不当:
- 锅具没有放置在加热区域(面板上的圆形标识)的正中央。
- 锅具是倾斜的,导致只有部分锅底接触面板。
-
锅具底部有异物:
锅底沾有水渍、油污、或者贴有纸、保鲜膜等,影响了电磁感应。
电磁炉本身问题(硬件故障)
如果排除了所有锅具问题,电磁炉仍然显示“0”,那么问题可能出在机器内部。

(图片来源网络,侵删)
-
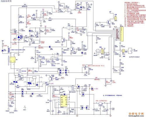
IGBT(绝缘栅双极型晶体管)和整流桥损坏:
- 这两个元件是电磁炉的“心脏”,负责产生高频电流,如果它们损坏,可能无法正常工作,导致无法检测到锅具。
- 典型表现: 除了显示“0”,可能还伴有蜂鸣器长鸣、无任何“滴滴”声、或者开机后风扇不转等现象。
-
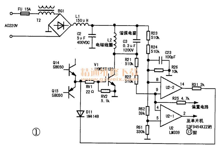
锅具检测电路故障:
- 这是专门用来判断“有没有锅”的电路,它由一个电流互感器和一些相关电阻、电容组成。
- 电流互感器故障: 互感器开路或短路,就无法感应到锅具产生的二次电流,从而报“无锅”故障。
- 相关元件故障: 与互感器相连的采样电阻、电容或芯片(如LM339)损坏,导致检测信号无法处理或传输。
-
同步电路或驱动电路故障:
同步电路负责控制IGBT的开关时机,如果同步电路出问题,可能会导致IGBT无法正常工作,输出功率异常,锅具检测电路也因此判断失败。
-
微处理器(MCU)故障:
控制主板上的“大脑”如果损坏,也可能发出错误的指令,但这种情况相对较少见。
第二部分:维修步骤(动手前务必断电!)
⚠️ 安全警告:电磁炉内部有高压电,即使断电后,大电容中仍可能储存有足以致命的电荷,非专业人士请勿随意拆机,以免发生触电危险!以下步骤仅供参考,强烈建议寻求专业维修人员帮助。
第一步:外部排查(无需拆机)
- 更换锅具: 换一个你确定肯定能用的、尺寸合适的铁锅或不锈钢锅,放在面板中央,再次尝试开机。
- 清洁锅底和面板: 确保锅底和电磁炉面板都非常干净、干燥。
- 重新放置: 确保锅具平稳地放在加热区域正中央。
如果以上操作后问题解决,恭喜你,维修结束!
第二步:初步内部检查(需要拆机)
如果外部排查无效,可以尝试拆机进行简单检查。
-
断电并放电:
- 拔掉电源插头。
- 找到电磁炉内部的大滤波电容(通常是方形的,个头很大)。
- 用一个大功率电阻(如1kΩ/5W)或带绝缘柄的螺丝刀,电容的两个引脚上短路一下,进行放电,防止被电击。
-
目视检查:
- 打开电磁炉外壳,仔细检查电路板。
- 看保险管: 找到一个白色的或浅色的圆柱体元件,两端有金属帽,这就是保险管,如果它中间的玻璃管发黑或熔断,说明电路有严重短路故障(如IGBT击穿),需要进一步检修。
- 看IGBT和整流桥: 查看IGBT(通常安装在散热片上)和整流桥(方形或扁的,有4个引脚)是否有明显的烧毁、裂痕或鼓包的迹象。
- 看电流互感器: 找到一个“工”字形或“口”字形的磁环线圈,上面绕着几圈漆包线,这就是电流互感器,检查它是否松动或引脚虚焊。
- 看电容电阻: 检查有无电容鼓包、漏液,或电阻烧黑、断裂。
第三步:简单测量(需要万用表)
如果你有万用表,可以进行一些基础的电阻测量。
-
测量IGBT和整流桥:
- IGBT: 将万用表打到二极管档,用红表笔接C极(集电极),黑表笔接E极(发射极),应有一个固定的读数(约0.4-0.7V),反之,电阻应为无穷大,再用黑表笔接G极(栅极),红表笔接E极,应有读数,几秒后读数会变为无穷大(G极电容会放电),如果C-E间短路或电阻为0,说明IGBT已损坏。
- 整流桥: 测量其交流输入端和直流输出端之间的正向和反向电阻,判断有无二极管被击穿。
-
测量电流互感器次级线圈:
用万用表电阻档测量电流互感器次级线圈(通常只有2个引脚)的电阻值,正常情况下应该有很小的阻值(几欧姆到几十欧姆),如果阻值为无穷大(开路)或0(短路),说明互感器损坏。
第三部分:总结与建议
| 故障现象 | 最可能的原因 | 解决方案 |
|---|---|---|
| 显示“0”,不加热 | 锅具不匹配、太小或放置不当 | 首选方案: 更换一个合格的铁锅或不锈钢锅,确保尺寸合适并放在面板中央。 |
| 显示“0”,换锅无效 | 电流互感器损坏或其相关电路故障 | 需要专业维修人员更换互感器或检修检测电路。 |
| 显示“0”,保险管烧断 | IGBT或整流桥击穿短路 | 严重故障: 需要更换损坏的IGBT、整流桥,并检查驱动电路后才能通电。 |
| 显示“0”,面板无反应 | 内部供电电路或MCU故障 | 需要专业维修人员检修电源板或主板。 |
给您的最终建议:
- 先别急着拆机,把重点放在“锅具”上,这是99%的“E0”故障原因。
- 如果确认锅具没问题,再考虑送修,电磁炉维修涉及高压和电子技术,对于普通用户来说,最安全、最经济的选择是联系九阳官方售后或寻找专业的家电维修师傅,他们有专业的工具和经验,能快速定位并解决问题,避免因操作不当造成更大的损坏。
