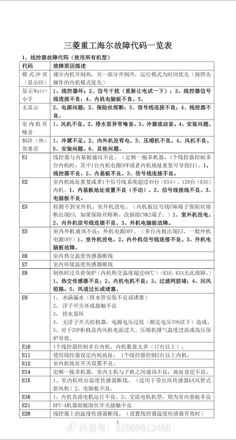
F5 = 室外机通讯故障
代码 F5 最常见的含义是 室外机与室内机之间的通讯异常,这是一个比较典型的通讯类故障,意味着室内机和室外机无法正常“对话”,导致整个系统无法运行。

(图片来源网络,侵删)
故障原因分析(从简到繁)
通讯故障通常不是单一原因造成的,我们可以按照从易到难的顺序进行排查。
通讯线缆问题(最常见)
这是导致F5故障的首要原因,占比非常高。
-
线缆连接松动或脱落:
- 检查点: 分别检查室内机接线端子和室外机接线端子上,连接通讯线(通常是2芯屏蔽线,颜色可能为黄、绿或蓝)的端子是否牢固,运输或振动可能导致接头松动。
- 解决方法: 将通讯线接头重新插紧,确保螺丝拧紧。
-
通讯线缆损坏:
(图片来源网络,侵删)- 检查点: 沿着通讯线的走向,检查是否有被老鼠咬破、被钉子钉穿、被重物压坏、或者绝缘皮老化破损的地方。
- 解决方法: 如果线缆有破损,需要更换整根或进行专业修复(必须保证屏蔽层完好接地)。
-
线缆接错:
- 检查点: 在某些维修或改造后,可能出现通讯线正负极(+/-)接反的情况。
- 解决方法: 对照产品说明书或接线图,确认通讯线的连接方式是否正确。
电源或接地问题
通讯电路对电源质量和接地要求较高。
-
电源电压不稳或过低:
- 检查点: 检查家庭总电压是否在空调正常工作的范围内(通常要求220V±10%)。
- 解决方法: 如果电压偏低,可考虑安装稳压器。
-
接地不良:
(图片来源网络,侵删)- 检查点: 空调系统的接地线是否可靠连接,通讯线的屏蔽层通常需要良好接地,以屏蔽外界干扰,接地不良或虚接会导致通讯信号紊乱。
- 解决方法: 确保空调内外机的接地端子都牢固地连接到了建筑物的合格地线上。
内外机主板或通讯元件故障
如果线路和电源都正常,那可能是硬件本身的问题。
-
室内机主板故障:
- 表现: 室内机主板上的通讯芯片或相关电路损坏,无法发送或接收信号。
- 解决方法: 需要专业技术人员使用万用表或示波器检测主板电压和信号波形,确认后更换室内机主板。
-
室外机主板故障:
- 表现: 室外机主板上的通讯处理单元损坏。
- 解决方法: 同样需要专业人员检测,确认后更换室外机主板。
-
通讯模块或芯片故障:
有时通讯问题也可能由某个独立的通讯模块或芯片引起,但相对较少见。
外部干扰
- 检查点: 通讯线是否与强电线(如电源线、变频器输出线)平行布线过长,导致信号受到电磁干扰。
- 解决方法: 理想情况下,通讯线应与电力线分开穿管,保持一定距离,如果无法避免,应使用高质量的屏蔽双绞线,并确保屏蔽层两端都可靠接地。
其他可能性
- 内外机未通电: 检查室内外机的电源开关、漏电保护器是否都处于开启状态。
- 设置问题: 极少数情况下,可能是错误的设置模式导致通讯中断,但F5通常是硬件通讯故障的直接体现。
故障排查与解决步骤(用户可操作)
在联系维修人员之前,您可以按照以下步骤自行检查:
-
断电重启:
这是最简单有效的第一步,关闭空调的总电源(最好从漏电保护器或空气开关处断开),等待5-10分钟,让内部电容完全放电,然后重新通电,看故障代码是否消失,这可以清除临时的软件错误。
-
检查内外机连接:
- 安全第一! 请务必在断电状态下操作。
- 打开室内机的检修面板(通常在侧面或下方),找到通讯线接头,检查是否松动。
- 到达室外机,同样打开外壳,检查通讯线接头是否松动,用手轻轻拉动线缆,看连接是否牢固。
-
检查通讯线外观:
仔细检查从室内机引出到室外机的整根通讯线,看是否有明显的物理损伤、被动物啃咬的痕迹。
-
检查电源和接地:
- 确认家里的供电正常。
- 检查空调的接地线是否连接牢固且没有生锈。
何时需要联系专业维修人员?
如果您完成了以上所有检查步骤,故障依然存在,那么请立即停止尝试,联系三菱海尔空调的官方售后服务或专业的空调维修公司。
- 原因:
- 涉及高压电: 室外机内部有高压部件,非专业人员操作有触电风险。
- 需要专业工具: 检测主板、芯片故障需要万用表、示波器等专业设备。
- 可能需要制冷剂回收: 如果需要拆卸管路,必须由专业人员操作,并回收制冷剂,避免泄漏和环境污染。
三菱重工海尔水机的 F5代码是通讯故障的明确信号,超过80%的情况是由通讯线缆松动或损坏引起的,您可以先自行进行简单的断电重启和线路检查,但如果问题依旧,最安全、最有效的解决方式就是寻求专业维修人员的帮助。
