核心结论
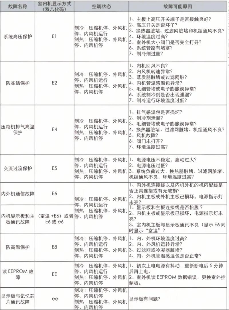
格力5匹柜机显示 E1,绝大多数情况下表示“压缩机高压保护”,通俗地讲,就是压缩机排气管路的压力过高,触发了空调的自我保护机制,为了防止压缩机损坏而自动停机。

(图片来源网络,侵删)
E1故障码的详细原因分析
导致压缩机高压保护的原因有很多,主要可以归纳为以下几大类:
最常见的原因:散热不良(风路问题)
这是导致E1故障的首要元凶,空调的冷凝器(位于室外机,像汽车散热器一样的金属片)需要通过风扇散热,才能将压缩机排出的高温高压气体冷却成中温高压的液体,如果散热不好,管路内压力就会急剧升高。
- 室外机散热片脏污: 这是最最常见的原因,室外机长期暴露在外,表面积累了大量的灰尘、柳絮、树叶、虫子尸体等杂物,严重影响了散热片的散热效率。
- 室外机风扇故障:
- 电容失效: 风扇启动电容容量下降或损坏,导致风扇无法正常启动或转速缓慢。
- 电机烧毁: 风扇电机线圈烧坏,风扇完全不转。
- 扇叶卡住: 扇叶被异物卡住,无法转动。
- 室外机周围通风不畅: 室外机被杂物、植物遮挡,或者安装在狭小的空间里,导致进风或出风受阻,空气无法正常流通。
制冷剂相关问题(氟利昂问题)
制冷剂(俗称“雪种”或“氟”)在系统中循环,是实现热量交换的媒介,它的状态直接影响压力。
- 制冷剂过量(加氟过多): 这是第二大常见原因,如果维修人员在加氟时操作不当,一次性加入了过多的制冷剂,会导致系统内液体过多,无法完全蒸发,使得压缩机排气压力异常升高。
- 系统中有空气或不凝性气体: 空气是不凝性气体,它会占据冷凝器的空间,严重影响散热效果,导致压力升高,这通常是由于维修时抽真空不彻底或系统泄漏后重新加氟时混入的。
- 制冷剂泄漏(较少见): 如果制冷剂严重泄漏,系统压力会异常,但在某些特定工况下也可能触发高压保护,这种情况通常会伴随制冷效果差等问题。
环境因素
- 室外环境温度过高: 在炎热的夏季,当室外温度超过43-45℃时,即使空调正常工作,其散热效率也会大大降低,系统压力也可能达到保护值,尤其是在中午阳光直射室外机时。
- 电压过高: 电网电压不稳定,持续高于空调额定工作电压,可能导致压缩机负载过大,电流升高,进而引发高压保护。
电路或传感器问题
- 高压压力传感器故障: 传感器本身损坏,或其连接线路接触不良、断路,导致检测到的压力信号错误,误报高压故障。
- 主板或控制板故障: 控制主板在接收到传感器信号后,如果判断或处理电路出现故障,也可能错误地触发E1保护代码。
E1故障的自检和解决方法(从易到难)
在联系维修师傅之前,您可以先进行一些简单的排查:

(图片来源网络,侵删)
-
清洁室外机(最重要的一步):
- 安全第一! 请务必先关闭空调电源和空气开关。
- 用水管(水压不要太高)从外向内冲洗室外机的散热片,将表面的灰尘和污物冲掉,如果油污很重,可以用专门的空调清洗剂配合软毛刷进行清洗,这个操作能解决大部分的E1问题。
-
检查室外机周围环境:
确保室外机前方1米、上方0.5米范围内没有遮挡物,保证空气能顺畅地进出。
-
观察风扇是否运转:
(图片来源网络,侵删)开机后,仔细听室外机是否有风扇转动的声音,如果风扇不转,很可能是电容或电机问题,需要专业人员处理。
-
检查电压和温度:
- 观察是否在极端高温天气下出现故障,如果是,可以尝试在温度稍低的时段(如傍晚)再使用。
- 如果条件允许,可以用万用表测量一下电压是否稳定在正常范围内(通常为220V±10%)。
-
复位空调:
拔掉空调的电源插头,等待5-10分钟,让内部电容放电,然后重新插上开机,看故障是否消失。
何时需要联系专业维修人员?
如果您完成了以上自检步骤,特别是清洁了室外机后,E1故障依然存在,那么强烈建议您立即联系格力官方售后或专业的空调维修师傅。
需要专业人员处理的情况包括:
- 怀疑是电容、电机、传感器损坏。
- 怀疑是制冷剂过多或过少,需要专业的压力表和工具来检测和抽加氟。
- 怀疑是压缩机故障或主板故障,这些需要专业知识和工具进行诊断和维修。
- 切勿自行加氟,操作不当不仅解决不了问题,还可能损坏压缩机,造成更大的损失。
格力5匹柜机E1 = 压缩机高压保护,请首先检查并清洁室外机散热片,这是最有效的解决方法,如果无效,务必寻求专业帮助。
