格力风管机E4故障代码通常表示“压缩机排气温度过高保护”。
这是空调的一种自我保护机制,当空调运行时,检测到压缩机排出的气体温度超过了安全设定值(通常是115℃-125℃左右),为了防止压缩机因过热而烧毁,空调会立即停止运行,并显示E4代码来提醒用户。

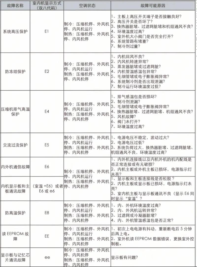
(图片来源网络,侵删)
导致E4故障的常见原因分析
导致压缩机排气温度过高的原因有很多,可以归纳为以下几大类:
制冷剂(氟利昂)问题(最常见)
- 制冷剂严重不足(泄漏): 这是导致E4故障的首要原因,当制冷剂不足时,蒸发器内的制冷剂提前蒸发完毕,压缩机吸入的不再是液态制冷剂,而是过热的气体,这种“气体压缩”会产生极高的温度,导致排气温度急剧升高。
- 制冷剂过多: 制冷剂过量同样会引发问题,过多的液态制冷剂会进入压缩机,造成“液击”,不仅损坏压缩机,还会因为冷凝器内液体过多,影响散热效率,导致排气温度过高。
- 系统中有空气或其它不凝性气体: 在安装或维修时,如果系统抽真空不彻底,空气会残留在管路中,空气是不凝性气体,它会占据冷凝器的空间,影响制冷剂蒸气的正常冷凝,导致冷凝压力和温度升高,进而使排气温度升高。
散热问题
- 冷凝器脏污: 这是另一个非常常见的原因,室外机(风管机的室外机部分)的冷凝器(散热片)如果积满灰尘、油污或被柳絮、树叶等杂物堵塞,会严重影响其散热效率,热量无法有效散发到空气中,会导致冷凝温度和压力升高,最终使压缩机排气温度过高。
- 室外风机故障: 驱动冷凝器散热的风机如果停止转动或转速变慢(例如电容损坏、电机烧毁),也会导致冷凝器热量积聚,引发E4故障。
- 环境温度过高: 在夏季酷暑天气,如果室外机安装在通风不良、被阳光直射或被热源包围的位置,环境温度本身就很高,也会超出空调的正常散热能力,导致排气温度过高。
压缩机自身或电路问题
- 压缩机启动电容老化或损坏: 压缩机启动电容负责在启动时提供瞬间的大电流,如果电容容量下降或失效,会导致压缩机启动困难、运转电流增大、运行效率降低,从而产生更多热量,引起排气温度过高。
- 压缩机内部故障: 压缩机内部的机械部件磨损、卡缸等故障,会导致其运转不正常,效率低下,产生异常高温。
- 压缩机过载保护器故障: 虽然保护器本身是为了保护压缩机,但有时保护器自身出现误判或故障,也会在压缩机未真正过热时就跳闸,显示E4,这种情况相对较少。
系统管路问题
- 膨胀阀(或毛细管)堵塞或选型不当: 膨胀阀是控制制冷剂流量的关键部件,如果它发生堵塞,会导致制冷剂流量严重不足,蒸发压力过低,同样会造成压缩机吸气温度过高,进而排气温度也过高。
- 四通阀串气: 在制热模式下,如果四通阀内部损坏发生串气,会导致制冷剂循环异常,系统压力和温度紊乱,也可能引发E4故障。
故障排查与解决方法(从易到难)
在联系专业人员之前,您可以按照以下步骤进行初步检查:
第一步:用户自查(安全第一)
- 断电重启: 这是最简单的尝试,关闭空调的总电源,等待5-10分钟,让内部电路完全复位,然后重新开机,如果只是偶发性信号干扰,问题可能解决,如果E4依然出现,说明确实存在故障。
- 清洁室外机:
- 断开电源!
- 检查室外机周围是否有杂物遮挡,确保通风良好。
- 打开室外机外壳,用软毛刷或高压气枪(注意压力不要太高,以免损坏散热片)小心地清理冷凝器(散热片)上的灰尘和污垢,这是最有效的用户自行处理方法之一。
- 检查环境: 确认室外机没有被阳光直射,远离热源(如厨房排风口),周围至少保持50厘米以上的空间。
第二步:联系专业售后维修(推荐)
如果经过自查后问题依旧,或者您不具备专业知识和工具,强烈建议立即联系格力官方售后或专业的空调维修师傅,因为E4故障涉及核心部件和制冷系统,非专业人员很难准确判断和修复。
维修师傅通常会按照以下专业流程进行排查:

(图片来源网络,侵删)
- 检查制冷剂压力: 使用压力表测量高低压压力,判断制冷剂是过多、过少还是正常,如果压力异常,会进行检漏、补漏或回收/充注制冷剂。
- 检查风机和电容: 测试室外风机是否正常运转,并检查启动电容是否完好,必要时进行更换。
- 检查压缩机: 测量压缩机的运行电流和绕组阻值,判断其工作状态是否正常。
- 检查膨胀阀和四通阀: 通过触摸管路温度、听声音等方式,判断膨胀阀和四通阀是否存在堵塞或串气问题。
- 检查电路板: 检查与温度传感器、压缩机控制相关的电路板是否有故障。
格力风管机E4故障代码是压缩机排气温度过高保护的警报,最常见的原因是制冷剂泄漏和室外机冷凝器脏堵,作为用户,可以先尝试断电重启和清洁室外机,如果问题无法解决,切勿自行拆卸或加注制冷剂,应立即寻求专业维修人员的帮助,以免造成更大的损失或安全隐患。

(图片来源网络,侵删)
