下面为您详细解读E1故障的原因、排查方法和解决建议。

(图片来源网络,侵删)
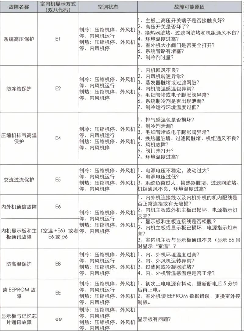
格力空调显示E1,主要指向以下几个核心问题:
- 高压保护:这是最常见的原因,意思是空调系统内的压力过高,触发了保护机制,压缩机自动停止工作,以防止损坏。
- 传感器故障:与高压相关的传感器(如高压传感器、环境温度传感器等)出现问题,导致检测到的数据异常,从而报错。
- 通讯故障:在少数老式或特定型号的空调上,E1可能表示室内机和室外机之间的通讯信号中断或异常。
具体原因分析及排查步骤
您可以按照从简到难的顺序,逐步排查问题所在。
最常见的原因 - 高压保护(冷凝器散热不良)
当空调系统内压力过高时,会启动保护,这通常是由于热量无法正常散发出去导致的。
可能的原因及排查方法:

(图片来源网络,侵删)
-
室外机脏污,散热不良
- 原因:室外机的散热片(也叫冷凝器)积累了大量的灰尘、柳絮、树叶等杂物,严重影响散热效率,导致内部压力急剧升高。
- 排查:
- 关闭空调电源,并拔下插头。
- 检查室外机,观察散热片是否被厚厚的灰尘覆盖。
- 用手感受一下开机后室外机风扇吹出的风是否热得厉害(正常是热风,但如果感觉烫手且风量很小,则可能是散热不良)。
- 解决:这是最常见且最容易解决的问题,可以自行或请专业人员用高压水枪(从上往下冲洗,避免水压损坏翅片)或专用翅片清洗剂彻底清洗室外机的散热片。
-
室外风机故障
- 原因:驱动风扇的电机损坏、电容失效或扇叶卡住,导致风扇不转或转速慢,无法为散热片散热。
- 排查:
- 听室外机在开机时是否有风扇转动的声音。
- 如果只有压缩机工作的“嗡嗡”声,但没有风扇的“呼呼”声,则可能是风扇问题。
- 解决:需要专业人员检查电机和电容,损坏则需更换。
-
制冷剂(雪种)过多
- 原因:在维修或安装时,向系统内加入了过量的制冷剂,导致系统内压力过高。
- 排查:这种情况通常发生在空调刚维修过之后,如果空调之前正常,突然出现E1,可以考虑此可能性。
- 解决:必须由专业维修人员使用专业工具(压力表、真空泵等)将多余的制冷剂回收出来,重新按标准充注。
-
环境温度过高
(图片来源网络,侵删)- 原因:在炎热的夏季,如果室外机被暴晒,或者周围通风极差(如被围墙、杂物包围),导致环境温度过高,超过了空调的设计工作温度,也会引发高压保护。
- 排查:检查室外机是否处于一个通风、阴凉的位置。
- 解决:尽量改善室外机的通风环境,移除遮挡物,避免阳光直射。
传感器故障
空调内部有多个温度传感器,用于监测各个关键点的温度,如果监测高压部分的传感器本身损坏或线路接触不良,也会报E1故障。
- 原因:高压传感器、管温传感器等损坏或其连接线脱落、松动。
- 排查:这需要专业的维修知识和工具,普通用户很难自行判断。
- 解决:联系专业维修人员,使用万用表等工具检测传感器阻值是否正常,必要时进行更换。
通讯故障(较少见)
- 原因:连接室内机和室外机的信号线连接松动、氧化、被老鼠咬断,或者通讯电路板故障。
- 排查:检查内外机连接口的线缆是否牢固,有无破损。
- 解决:重新插拔连接线,检查线路,如果线路损坏或主板问题,需专业人员维修或更换主板。
您可以自己尝试的解决方法(安全第一!)
- 断电重启:拔掉空调的电源插头,等待5-10分钟,让内部电路复位,然后重新插上开机,有时候是偶发性的程序紊乱问题。
- 清洁室外机:在断电的情况下,用毛刷或吸尘器尽量清理室外机外壳和散热片表面的可见灰尘,如果灰尘很厚,强烈建议请专业人员进行彻底的高压水枪清洗。
- 检查通风:确保室外机前方和上方至少有1米的空间,没有任何遮挡物。
何时应该联系专业维修人员?
如果以上简单的自查方法都无法解决问题,或者您不具备相关的维修知识和工具,请务必立即停止使用,并联系格力官方售后或专业的空调维修师傅。
不建议您自行进行以下操作:
- 拆开空调外壳。
- 任意添加或排放制冷剂。
- 检修电路板或传感器。
强行使用可能会导致压缩机等重要部件损坏,维修成本更高。
格力立式空调显示 E1,90%以上的可能性是“室外机散热不良导致的高压保护”,您可以从清洗室外机散热片这个最简单、成本最低的步骤开始尝试,如果问题依旧,那么就需要专业人员的介入了。
