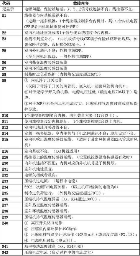
故障代码含义
H1 代码在特灵机组中,绝大多数情况下代表“高压保护”。

(图片来源网络,侵删)
就是机组系统中的制冷剂压力过高,超出了安全设定值,为了保护压缩机等重要部件不受损坏,机组自动停机并显示此故障代码。
注意: 极少数特定型号或控制器版本中,H1 可能代表其他含义(如通讯故障),但根据行业惯例和通用性,高压保护是首要和最常见的解释,在排查时,应首先按高压故障处理。
高压故障的根本原因
高压保护通常是由于制冷剂在冷凝器侧(热泵模式下为“制热侧”,即风侧)无法有效释放热量,导致压力持续升高造成的,我们可以从以下四个核心方面来分析:
冷凝器(风侧换热器)散热不良
这是导致高压最常见的原因,热量排不出去,压力自然升高。

(图片来源网络,侵删)
- 风机故障:
- 风机电机烧毁、电容失效、线路问题,导致风机不转或转速过慢。
- 风机叶片被异物(如塑料袋、树叶)卡住。
- 风量不足:
- 换热器脏堵: 这是最最常见的原因!机组外机的翅片式换热器表面积累了大量的灰尘、油污、柳絮、昆虫尸体等,形成了一层隔热层,严重影响空气流通和热量交换。
- 环境通风不良: 机组周围有障碍物(如杂草、杂物、围墙),或者安装空间过小,导致进风或排风不畅,形成气流短路。
- 环境温度过高:
机组在极端高温天气下运行(例如超过40-45℃),即使风机和换热器都正常,也可能因为环境温度太高而导致冷凝压力过高。
制冷剂过量
系统中充注的制冷剂超过了标准量。
- 原因: 安装或维修时加注了过多的制冷剂,过量的液态制冷剂占据了冷凝器的部分容积,阻碍了制冷剂蒸汽的流通和冷凝,导致压力升高,这是一种比较隐蔽但严重的问题。
系统中有不凝性气体
不凝性气体(主要是空气)在冷凝器中无法被冷凝成液体,会占据冷凝器的空间,导致压力升高。
- 原因: 系统抽真空不彻底,或者维修时系统未完全密封,导致空气混入,空气在冷凝器中积聚,会显著提高高压侧的压力。
传感器或控制电路问题
虽然较少见,但也可能是控制系统本身的问题。

(图片来源网络,侵删)
- 高压传感器故障: 传感器本身损坏或线路接触不良,向控制器发送了错误的“高压”信号。
- 控制器故障: 主控板故障,误判了压力状态。
故障排查与解决步骤(由简到繁)
重要提示:在进行任何检查之前,请务必切断机组总电源,确保人身安全!如果您没有相关经验,建议联系专业的空调维修人员。
第一步:目视检查与初步判断
- 确认故障: 机组停机,控制面板显示H1。
- 检查机组周围环境:
- 清除障碍物: 检查机组进风面和出风面1-2米范围内是否有杂草、杂物、堆积物等,如有,立即清理。
- 检查气流: 观察机组运行时(如果还能短暂启动)或停机后,风机是否在正常转动,出风是否有力,如果风机不转,则问题很可能在风机电路。
第二步:重点检查——换热器清洁(最常见原因)
- 断电操作: 确保机组已完全断电。
- 打开外壳: 拆下机组的风机侧面板,露出翅片式换热器。
- 检查脏堵程度: 仔细观察换热器翅片之间是否有明显的灰尘和污垢,如果能看到黑色的油污或用手一摸一手灰,就说明需要清洗了。
- 进行清洗:
- 方法: 使用专用翅片清洗剂和高压水枪(或自来水),从内向外、从上向下冲洗翅片,避免将脏物冲得更深。
- 注意: 冲洗时务必保护好电机和电气元件,避免进水,可以使用塑料布遮盖,不要用高压水枪直接冲击电机轴承。
- 干燥: 清洗后,让机组自然晾干,或用风机吹干,确保翅片之间完全干燥,否则会结霜影响换热。
第三步:检查风机系统
- 手动盘车: 在断电后,用手轻轻拨动风机叶片,看是否能顺畅转动,有无卡顿或异响。
- 检查电容: 风机启动电容是易损件,如果风机启动困难或转速慢,可能是电容失效,需要用万用表电容档测量或直接更换同规格的新电容进行测试。
- 测量电压: 如果风机完全不转,需要重新通电(注意安全),测量风机接线端子处是否有正常的交流电压输出,如果没有,则可能是控制板或继电器问题;如果有电压但风机不转,则基本可以确定是电机或电容问题。
第四步:检查制冷剂状态(需专业人员)
如果以上步骤都正常,问题可能出在制冷剂侧。
- 检查压力: 连接压力表组,测量机组停机时的高压压力,在环境温度下,压力值如果远高于正常静态压力(例如环境35℃时,静态压力约1.5-1.7 MPa),则高度怀疑制冷剂过量。
- 处理方法:
- 制冷剂过量: 必须由专业人员使用回收机,将多余的制冷剂回收出来,确保压力恢复正常。
- 不凝性气体: 需要完全排空系统制冷剂,对系统进行严格的保压、抽真空操作,然后重新按标准量充注制冷剂。
第五步:检查传感器与控制板(最后考虑)
- 检查传感器: 找到高压传感器,检查其接线是否牢固、有无腐蚀,如果怀疑传感器本身损坏,可以用一个好的同型号传感器替换进行测试。
- 检查控制板: 如果排除了所有机械和制冷剂问题,且传感器信号也正常,那么可能是主控制板故障,这种情况比较少见,通常需要更换主板。
总结与建议
| 可能原因 | 检查方法 | 解决方案 |
|---|---|---|
| 换热器脏堵 | 目视检查翅片是否有灰尘油污 | 高压水枪清洗翅片,确保干燥 |
| 风机故障 | 检查风机是否转动,有无异响 | 清理卡物、更换电容、维修或更换电机 |
| 环境通风差 | 检查机组周围1-2米有无障碍物 | 清理杂草杂物,保证进排风通畅 |
| 制冷剂过量 | 测量静态压力,远高于正常值 | 回收多余制冷剂至标准量 |
| 不凝性气体 | 压力异常且伴随其他不稳定现象 | 排空系统,重新抽真空并充注 |
| 传感器/控制板 | 检查接线,替换法测试 | 更换传感器或控制主板 |
核心建议: 对于 H1 高压故障,超过80%的情况都是由“换热器脏堵”或“风机不转”这两个外部原因引起的。首先进行外部清洁和风机检查,往往能快速解决问题。
如果自己无法解决,或者问题解决后故障依然存在,请务必联系专业的空调维修服务公司进行检修,特别是涉及制冷剂和电路部分的操作,需要专业工具和知识,切勿自行处理,以免造成更大的损失或安全隐患。
