以下为您整理了美的 KFR-72LW 系列空调最常见的一些故障代码、可能的原因以及相应的排查和解决方法。在进行任何检查之前,请务必先切断空调电源,确保安全。

(图片来源网络,侵删)
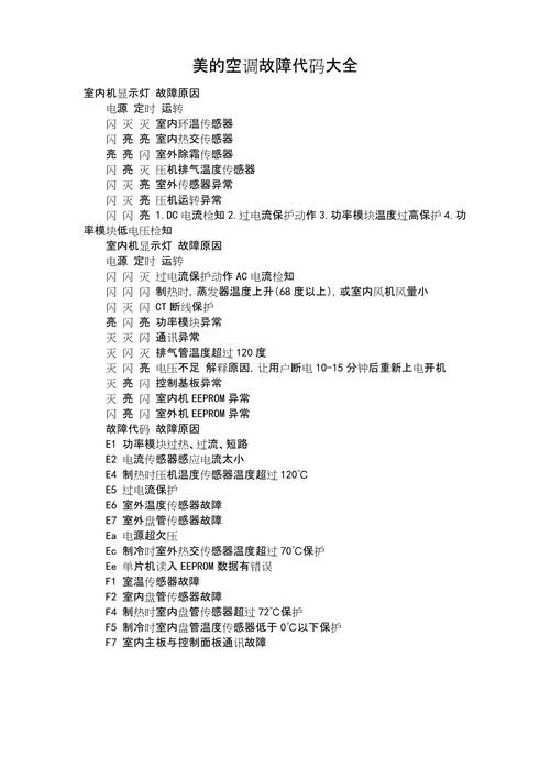
核心故障代码一览表
| 代码 | 故障类型 | 中文含义 | 可能原因及排查方法 |
|---|---|---|---|
| E0 | 保护性故障 | 运行状态异常保护 | 电压问题:电网电压过高或过低,超出空调正常工作范围,请用万用表测量插座电压,是否在198V-242V之间。 内部干扰:空调内外机之间通讯信号受到干扰,检查连接线是否破损,附近是否有大功率电器干扰。 主板故障:内部控制板检测到异常,启动保护,需要专业人员检测主板。 |
| E1 | 系统故障 | 压缩机高压保护 | 这是最常见的故障之一。 室外机散热不良:室外机冷凝器(散热片)灰尘过多,影响散热,请彻底清洗室外机。 室外风机故障:风机不转或转速慢,检查风机是否被异物卡住,电容是否失效。 制冷剂过量:系统内制冷剂加注过多,导致压力过高,需要专业人员放掉多余制冷剂。 环境温度过高:室外温度超过空调设计工作上限(通常为43°C-48°C)。 压缩机故障:压缩机本身故障或内部过热保护器动作。 |
| E2 | 系统故障 | 蒸发器防冻结保护 | 通常发生在制热模式下。 室内风机故障:室内风扇不转或风量很小,导致热量无法有效带出,蒸发器温度过低而结冰,检查室内风机是否正常运转。 过滤网脏堵:室内机回风口的过滤网被灰尘严重堵塞,影响空气流通,导致蒸发器局部温度过低,请立即清洗过滤网。 制冷剂不足:系统有轻微泄漏,导致制冷剂不足,蒸发器温度过低,需要专业人员检漏、补漏并加注制冷剂。 室内温度传感器故障:检测室内温度的探头失效,误报温度。 |
| E3 | 系统故障 | 低压保护 | 通常发生在制冷模式下。 制冷剂严重泄漏:这是最常见的原因,系统管路有破损或接口处泄漏,导致压力过低,需要专业人员用检漏仪找到漏点,修复后重新抽真空、加注制冷剂。 膨胀阀/节流阀故障:系统中的节流元件堵塞或失效,导致压力异常。 压缩机故障:压缩机无法正常建立压力。 |
| E4 | 系统故障 | 压缩机排气温度过高保护 | 制冷剂严重不足:同E3,导致压缩机“空载”运行,排气温度急剧升高。 系统有空气:安装或维修时未抽真空或抽真空不彻底,导致系统内有空气,影响散热效率。 压缩机故障:压缩机内部磨损或排气阀片损坏。 电压过低:长期低电压运行,导致压缩机负载过大,电流过高,温度升高。 |
| E5 | 通讯故障 | 室内外机通讯故障 | 通讯线问题:连接室内外机的2-4根扁平通讯线(或专用线)脱落、松动、断裂或插头接触不良,请检查并重新插紧。 电源问题:室内机或室外机供电异常,检查电源板、保险丝是否熔断。 控制板故障:室内机或室外机的控制板通讯电路损坏,需要专业人员检测更换。 |
| E6 | 保护性故障 | 防冻结保护(或室内板故障) | 与E2类似:检查室内风机是否运转,过滤网是否堵塞。 室内主板故障:在某些机型中,E6也可能指室内控制板故障。 |
| P0 | 模块故障 | 模块(IPM)保护 | 模块本身故障:控制压缩机运转的功率模块(IPM)损坏,这是比较严重的硬件故障,通常需要更换模块或整个室外机控制板。 压缩机故障:压缩机卡缸、短路等异常负载导致模块保护。 驱动问题:模块驱动电路异常。 |
| P1 | 模块故障 | 电压过高保护 | 电网电压异常:输入电压持续过高,超过空调保护值,检查家庭供电。 电压检测电路故障:主板上的电压检测电路或元件损坏,导致误报。 |
通用自查与解决步骤(遇到代码时)
- 断电重启:这是最简单有效的方法,拔掉空调电源插头,等待5-10分钟,让内部电容放电,然后重新插上,如果只是偶发性通讯或软件小故障,可能会解决。
- 清洁滤网:对于E2、E6等与蒸发器温度相关的代码,清洗室内机过滤网是首要步骤,很多问题都是由灰尘堵塞引起的。
- 检查外机:对于E1、E3、E4等与系统压力和温度相关的代码,检查室外机是否被杂物包围,确保通风良好,用高压水枪(从内向外)冲洗冷凝器翅片上的灰尘。
- 检查电源和信号线:对于E5(通讯故障),检查连接室内外机的电线是否牢固,检查电源插座是否通电。
- 查看说明书:找到随机附带的使用说明书,确认代码定义是否与上述列表一致,因为不同批次可能略有不同。
- 联系专业人员:如果以上简单排查无法解决问题,或者涉及制冷剂泄漏、压缩机、模块、主板等核心部件的故障,强烈建议您联系美的官方售后服务或专业的空调维修师傅进行上门检修,这些操作需要专业工具和知识,非专业人员切勿自行拆解,以免造成更大的损坏或安全风险。
希望这份详细的故障代码列表能帮助您快速定位问题!

(图片来源网络,侵删)
