你需要明白 E2故障的核心含义是什么。

(图片来源网络,侵删)
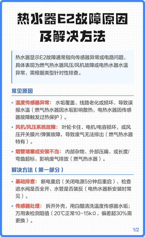
E2故障的核心含义
对于绝大多数品牌的燃气热水器(如海尔、美的、万和、林内、能率等),E2故障代码通常表示“风压异常”或“风机故障”。
就是热水器在启动时,无法正常地将废气安全地排出室外,或者无法吸入足够的新鲜空气来保证燃烧,为了您的安全,热水器会立即停止工作并显示E2代码。
这就像人不能正常呼吸一样,热水器“窒息”了,所以它罢工了。
解决方案:从简单到复杂,一步步排查
请按照以下顺序进行排查,绝大多数问题都可以在前几步解决。在进行任何检查之前,请务必先关闭热水器的电源和燃气阀门,确保安全!

(图片来源网络,侵删)
第一步:检查外部环境(最常见的原因)
这是最容易也最应该首先检查的地方。
-
检查室外机是否有强风:
- 问题: 如果热水器安装在阳台或通风口,外面正好刮着很大的风,强风可能会倒灌进烟道,导致风压开关检测到异常压力,从而报E2故障。
- 解决方法: 等待风力减小后再尝试开机,如果这种情况经常发生,可能需要考虑安装防风倒灌的烟帽或百叶窗。
-
检查烟管是否被堵塞:
- 问题: 这是E2故障的最常见原因。
- 异物堵塞: 检查烟管的出气口(在室外)是否有小鸟筑巢、蜘蛛结网、树叶、塑料袋等杂物堵塞。
- 内部堵塞: 检查从热水器到室外的整个烟管内部是否有积碳、异物堵塞。
- 烟管过长或弯折过多: 烟管总长度超过规定(通常为3-5米,具体看说明书),或者转弯角度过大、弯折过多,会导致排风阻力过大,风机吹不动废气。
- 解决方法:
- 清理室外烟管的出气口。
- 拆下烟管,检查内部并清理干净。
- 确保烟管走向合理,没有过度弯折或长度超标。
- 问题: 这是E2故障的最常见原因。
第二步:检查烟管和连接部分
-
检查烟管是否脱落或漏气:
- 问题: 烟管与热水器本体的连接处可能松动了,或者烟管本身有裂缝,导致废气泄漏,风压传感器检测不到正常的压力变化。
- 解决方法: 重新将烟管连接牢固,确保密封圈安装到位,如果烟管有破损,需要更换新的烟管。
-
检查风压开关:
- 问题: 风压开关是一个小型的安全装置,它通过一根很小的塑料管(或硅胶管)连接到烟道上,如果这根小管脱落、被压扁、或者里面有冷凝水堵塞,风压开关就无法正确检测压力,会报E2故障。
- 解决方法:
- 找到连接到烟道上的那根小管,检查它是否两端都插紧了。
- 检查这根小管是否被压扁或破损。
- 拔下小管,向里面吹一口气,看是否通畅,如果不通,可以用细铁丝小心地疏通一下。
第三步:检查内部组件(如果以上都无效)
如果外部和烟管都检查过了,问题依然存在,那可能是热水器内部的零件出了问题,这部分建议非专业人士谨慎操作,或直接联系维修师傅。
-
检查风机(也叫排风扇):
- 问题:
- 风机被卡住: 风机扇叶可能被异物卡住,导致无法转动。
- 电机损坏: 风机电机烧毁或故障,无法启动。
- 解决方法:
- 断电后,用手轻轻拨动风机扇叶,看是否能顺畅转动,如果被卡住,清理掉异物。
- 如果拨不动,或者能转动但开机后没有声音,很可能是电机损坏,需要更换。
- 问题:
-
检查风压开关本身:
- 问题: 风压开关内部的机械触点或薄膜损坏,即使压力正常,也无法接通电路。
- 解决方法: 这需要专业工具和知识来测量判断,普通用户无法自行检修,如果怀疑是这个零件坏了,需要更换。
-
检查电脑板(控制主板):
- 问题: 这是最坏的情况,控制风机和检测风压的电脑板出现故障,导致它发出了错误的指令或无法接收信号。
- 解决方法: 电脑板故障通常需要专业人员检测和更换。
总结与建议
| 故障原因 | 检查方法 | 解决方法 |
|---|---|---|
| 外部强风 | 观察室外天气 | 等待风力减小后尝试 |
| 烟管堵塞 | 检查室外出气口和烟管内部 | 清理堵塞物 |
| 烟管脱落/漏气 | 检查烟管连接处和烟管本身 | 重新连接或更换烟管 |
| 风压开关小管堵塞/脱落 | 找到连接烟道的小管,检查是否通畅、插紧 | 重新插好或疏通小管 |
| 风机卡住/损坏 | 断电后手动拨动扇叶 | 清理异物或更换风机 |
| 风压开关损坏 | - | 联系专业人员更换 |
| 电脑板故障 | - | 联系专业人员更换 |
给您的最终建议:
- 先从第一步开始,自己动手检查,80%的E2故障都是由外部环境或烟管堵塞引起的,自己解决可以省下一笔维修费。
- 如果自己检查后问题依旧,或者您不熟悉内部结构,请立即停止尝试,联系专业的燃气热水器维修师傅,因为燃气设备涉及安全问题,非专业人员拆装有风险。
安全第一! 在问题解决之前,请不要强行使用热水器。
