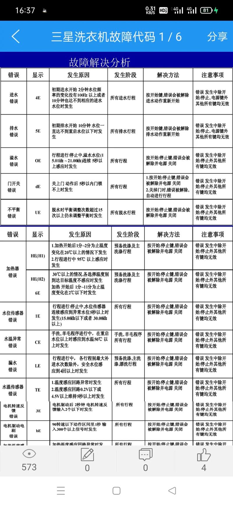
“UC”是 “Unbalanced”(不平衡) 的缩写,这是一个非常常见的故障,表示洗衣机在脱水(高速甩干)过程中,内筒内的衣物分布严重不均,导致洗衣机无法正常进行高速旋转,为了保护机器和避免剧烈晃动,洗衣机会自动停止并报错。

(图片来源网络,侵删)
核心原因分析
您可以想象一下,当一个高速旋转的物体(比如洗衣机内筒)重心严重偏移时,会产生巨大的离心力,导致整个洗衣机剧烈晃动,甚至移动位置,为了防止这种情况,洗衣机内置的传感器检测到了不平衡状态,于是触发“UC”保护程序。
故障排查与解决步骤(从易到难)
请按照以下步骤逐一排查,大部分“UC”问题都可以在前几步解决。
第一步:最常见的原因——衣物放置问题(90%的“UC”故障源于此)
这是最简单也是最应该首先检查的地方。
-
停止并重新分布衣物:
(图片来源网络,侵删)- 立即按下“取消/电源”按钮,停止所有程序。
- 打开洗衣机门,查看内筒内的衣物。
- 用手将衣物重新整理均匀。 目标是让衣物在内筒中均匀分布,不要一团堆在一边,也不要缠绕在一起,尽量将重的、大件的衣物(如牛仔裤、毛巾、被套)与轻的、小件的衣物(如T恤、内衣)穿插摆放。
- 如果衣物量太少: 洗少量衣物时,容易导致不平衡,请添加1-2件其他类似的衣物,以增加总重量,帮助衣物更好地分布。
- 如果衣物量太多: 一次性放入太多衣物,超出洗衣机的额定容量,也会导致衣物无法均匀分布,请取出部分衣物,分两次洗涤。
-
检查并解开缠绕的衣物:
- 衣物,尤其是带绳子的(如连帽衫、运动裤)或容易缠绕的(如床单、被套),在洗涤后会紧紧地缠绕成一团。
- 务必将缠绕的衣物完全解开,然后重新、均匀地放入筒内。
-
检查是否有异物:
检查内筒内是否有硬币、钥匙、发夹、笔等小物件卡在筒壁与衣物之间,导致局部重量失衡。
完成以上操作后,关好门,重新选择“脱水”或“棉麻”等带脱水的程序,看是否解决问题。
第二步:检查洗衣机放置与底脚问题
如果衣物分布没有问题,那么可能是洗衣机本身放置不稳。
-
放置是否平稳:
- 用手分别推洗衣机的四个角,检查是否有晃动。
- 使用水平仪检查: 将水平仪放在洗衣机顶部的平面上,观察气泡是否居中,如果不居中,说明洗衣机倾斜。
-
调节底脚:
- 大部分滚筒洗衣机的底脚都是可调节的。
- 找到洗衣机底部的可调节塑料底脚(通常是圆形的,可以用手或扳手旋转)。
- 顺时针旋转底脚,底脚会伸长,将该角垫高。
- 逆时针旋转底脚,底脚会缩短,将该角降低。
- 调节目标: 反复调节四个底脚,直到洗衣机在任意方向推都感觉非常稳固,不晃动为止,这是解决“UC”问题的关键步骤之一。
第三步:检查减震系统(机械问题)
如果以上两步都无法解决问题,那么可能是洗衣机内部的机械部件出现了故障,这部分操作需要一定的动手能力,或者建议联系专业维修人员。
-
检查减震器:
- 作用: 洗衣机内筒是通过四根悬挂杆和底部的减震器(通常是弹簧和液压阻尼器的组合)来支撑的,减震器的作用就是在高速旋转时吸收震动。
- 故障表现: 如果减震器老化、漏油或断裂,就会失去减震效果,导致内筒稍有偏移就会引发剧烈晃动,从而报“UC”故障。
- 检查方法:
- 断电! 并拔掉电源插头。
- 将洗衣机稍微抬起一点,检查底部的两个减震器(通常在机器后方底部)。
- 观察是否有油液漏出,这是减震器损坏最明显的标志。
- 用手按压内筒(从门缝伸进去),感受其回弹是否顺畅有力,如果感觉松垮、无力或没有回弹,减震器可能已失效。
- 目视检查弹簧是否断裂或脱落。
-
检查悬挂杆与吊装系统:
- 作用: 悬挂杆连接着内筒和外筒,提供支撑和导向。
- 故障表现: 悬挂杆的橡胶垫圈老化、脱落,或者悬挂杆本身弯曲、断裂,都会导致内筒位置不正,无法保持平衡。
- 检查方法: 从洗衣机顶部和底部观察,看悬挂杆是否垂直,连接处是否有松动或损坏的迹象。
总结与维修建议
| 故障原因 | 解决方法 | DIY难度 |
|---|---|---|
| 衣物分布不均/缠绕 | 停止程序,开门,手动重新整理、解开衣物,均匀放置。 | 非常简单 |
| 衣物过少或过多 | 添加或取出部分衣物,使其达到合适的量。 | 简单 |
| 洗衣机放置不平 | 调节底脚,使用水平仪确保洗衣机四角平稳。 | 中等 |
| 减震器损坏(漏油/老化) | 需要更换减震器,通常成对更换。 | 困难 |
| 悬挂杆或吊装系统损坏 | 需要更换损坏的部件(如橡胶垫圈、悬挂杆)。 | 困难 |
何时联系专业维修人员?
- 当您完成第一步和第二步的所有检查后,问题依然存在。
- 当您怀疑是第三步的机械故障(减震器、悬挂杆等)时。
- 如果您不具备相应的维修工具、经验和安全知识,请不要自行拆解洗衣机,以免造成更大的损坏或发生危险。
联系三星官方售后服务或您信任的专业家电维修人员,并向他们准确描述您已经完成的排查步骤(“我已经检查过衣物分布和洗衣机底脚,怀疑可能是减震器问题”),这可以帮助他们更快地定位问题。
