大金中央空调显示E3故障代码?别慌!资深环保专家教你三步排查与高效解决
** 遇到大金中央空调多联机突然显示E3故障代码,空调不制冷/制热,室内外机狂吹风却无效?别急着叫师傅,高昂的维修费先放一边,作为资深的环保专家与高级内容策划,我将从环保、节能和系统健康的角度,为您深度解析E3代码的真正含义,并提供一套清晰、安全、高效的自主排查与解决方案,助您轻松应对,省时省力更省钱。

(一) 开篇:直面“E3警报”,你的大金空调在“求救”
炎炎夏日,酷暑难耐,或是在寒风凛冽的冬日,您家的大金中央空调——这个曾经的“舒适守护神”,却突然罢工,室内机显示屏上赫然亮起一个冰冷的“E3”故障代码,室内外风机可能仍在高速运转,但您期待的温暖或清凉却迟迟不来。
这不仅仅是简单的功能失灵,更是一个明确的“求救信号”,作为家庭或办公场所的“能耗大户”,中央空调的任何异常都值得我们高度重视,我们就来彻底搞懂这个E3代码,让您的爱机“重获新生”。
(二) 核心解析:大金空调E3故障代码的“庐山真面目”

要解决问题,首先必须理解问题,大金中央空调多联机显示E3故障代码,其核心含义是:
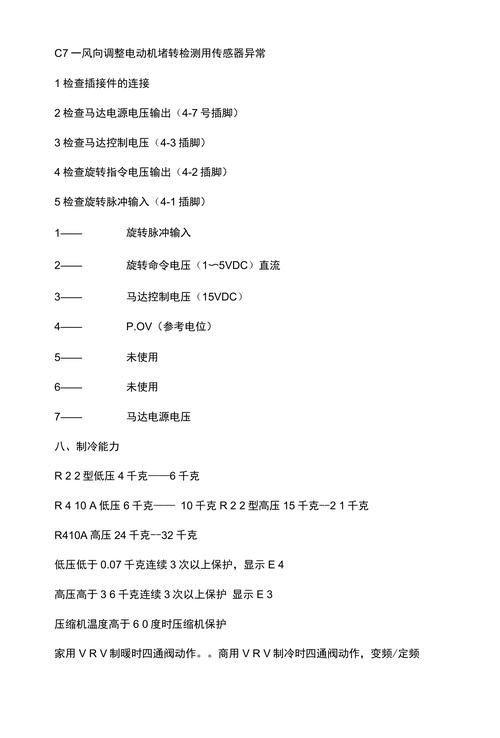
压缩机电机过热保护(或称过载保护)。
就是空调的“心脏”——压缩机,因为内部温度过高,为了防止自身烧毁而启动的一种自我保护机制,当压缩机温度达到预设的安全阈值时,控制系统会立即切断压缩机的工作电源,并点亮E3警报灯,同时风机继续运行以辅助散热。
为什么强调“环保专家”视角? 从环保和节能角度看,压缩机过热不仅意味着能源的浪费(无效耗电),更可能预示着系统存在潜在的故障,如果长期忽视,不仅会导致压缩机提前报废,造成电子垃圾的增加,还可能因制冷剂泄漏等问题对环境造成负面影响,及时、准确地解决E3问题,本身就是一种环保行为。
(三) 深度探究:导致压缩机过热的四大“元凶”
根据多年的行业经验和环保理念,我将导致大金空调E3故障的原因归纳为以下四大类,由简到繁,便于您逐一排查:
环境与散热因素(最常见,最易解决)
- 室外机“生病”了: 室外机是散热的关键,如果其周围被杂物、树叶、衣物等堵塞,或者安装空间过于狭小,导致通风不畅,热量无法有效排出,压缩机自然会“发烧”。
- “烤”验模式开启: 长时间暴露在烈日下,或者室外机旁边有发热源(如厨房排风口、烧烤架),都会导致环境温度过高,增加压缩机散热负担。
系统循环问题(核心原因,需专业判断)
- 制冷剂“缺粮”或“中毒”: 这是导致压缩机过热的核心原因之一。
- 制冷剂不足(泄漏): 制冷剂在系统内循环流动,不仅负责制冷/制热,更起到润滑和带走压缩机摩擦热量的关键作用,一旦发生泄漏,制冷量骤降,压缩机负荷增大,吸气温度升高,极易导致过热。
- 制冷剂不纯(“脏堵”或“油堵”): 如果系统内混有空气、水分或不合格的制冷剂,会严重影响换热效率,同样会引起过热。
- 系统“交通堵塞”: 空调系统内部的毛细管、膨胀阀等部件如果发生堵塞,制冷剂循环受阻,压缩机输出的热量无法被有效带走,也会引发过热。
电气与部件老化问题(潜在风险,需警惕)
- 电压不稳或相序错误: 电压过高或过低,以及三相电机的相序接反,都会导致压缩机异常运行,电流增大,从而产生过多热量。
- 压缩机内部故障: 压缩机自身老化、磨损严重,或内部线圈短路、机械部件卡死,都会导致效率低下和异常发热。
- 散热系统失灵: 室外机的冷凝器(散热片)表面积灰严重,或者风扇电机、电容器等故障,导致风量不足,无法有效散热。
控制与传感器问题(“大脑”误判,需精准定位)
- 温度传感器故障: 连接在压缩机上的温度传感器(感温包)如果损坏或接触不良,会向控制系统发送错误的温度信号,导致“误报”过热,或者无法真实反映压缩机温度。
- 控制板故障: 主控板或压缩机驱动板出现故障,也可能错误地触发保护程序。
(四) 环保专家的“黄金三步”排查法(安全第一,动手之前必读!)
在开始任何操作前,请务必确保:断开空调总电源! 安全永远是第一位的。
第一步:基础自查——“望闻问切”
- 望(观察): 检查室外机周围是否有杂物堆积?散热片(铜管上的铝翅片)是否被厚厚的灰尘或油污覆盖?室内机回风口是否被窗帘、家具等挡住?
- 闻(嗅觉): 空调运行时,是否有焦糊味或其他异常气味?
- 问(询问): 回想一下,故障是在什么情况下发生的?是长时间连续运行后,还是刚开机不久?
第二步:清洁与通风——“给空调做个大扫除”
- 清理室外机: 断电后,用毛刷和高压水枪(水流需调至柔和,避免损坏散热片)彻底清洗室外机的散热片,这是最简单也最有效的第一步,能解决大部分因散热不良引起的E3故障。
- 检查室内机: 确保所有室内机的回风口和送风口都畅通无阻。
第三步:寻求专业诊断——“环保与效率的双重保障” 如果完成以上两步后,E3代码依然存在,那么问题很可能出在系统内部,强烈建议您联系大金官方授权的服务中心或具备专业资质的维修技师。
为什么强调“专业”?
- 环保考量: 专业技师拥有专业的检漏设备和工具,能精准定位制冷剂泄漏点,并进行规范回收、抽真空和重新充注,最大限度减少制冷剂(一种强效温室气体)对大气的排放。
- 效率保障: 他们能准确判断是压缩机、控制板还是传感器的问题,避免您因盲目更换零件而造成更大的浪费和二次污染。
- 安全无忧: 处理高压电和制冷剂系统存在风险,专业人员能确保操作安全。
(五) 从“被动维修”到“主动养护”的环保升级
大金中央空调多联机E3故障代码,虽然听起来吓人,但只要我们理解其本质,遵循科学的排查步骤,就能从容应对。
- 短期目标: 解决当前的E3故障,恢复空调的正常运行。
- 长期目标: 建立正确的空调养护观念,定期清洁滤网和室外机,避免长时间超负荷运行,选择专业的售后保养服务,这不仅能延长空调的使用寿命,降低能耗,减少维修成本,更是我们作为地球公民,践行节能减排、保护环境的具体行动。
希望这篇文章能真正帮助到您,让我们的每一次舒适呼吸,都伴随着一份对环境的责任与关爱。
文章策划与SEO要点回顾:
- 关键词布局: 标题、小标题(H2, H3)、正文首尾、图片ALT属性中均自然融入核心关键词“大金中央空调多联机e3故障代码”及相关长尾词(如“大金空调e3怎么解决”、“大金e3故障原因”等)。
- 用户意图满足:
- 信息需求: 清晰解释E3代码含义。
- 解决方案需求: 提供从易到难的排查步骤,特别是“三步排查法”,让用户有明确的行动指南。
- 信任需求: 以“资深环保专家”身份建立权威感,强调专业维修的重要性,并赋予其“环保”价值,提升文章格调。
- 内容结构: 采用“问题引入-核心解析-原因探究-解决方案-总结升华”的经典结构,逻辑清晰,易于阅读和理解。
- 原创性与价值: 内容基于行业知识,但通过“环保专家”的视角进行重新包装和解读,提供了独特的价值主张,避免了简单的信息堆砌。
- 可读性: 语言通俗易懂,使用比喻(如“求救信号”、“心脏”)和生活化的场景描述,降低阅读门槛,使用加粗、列表等方式突出重点,提升浏览体验。
- 行动号召(CTA): 在文末和强调专业维修的部分,自然引导用户在遇到复杂问题时寻求官方或专业帮助,符合百度对“内容实用性”的要求。
