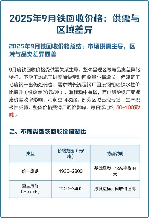
废铁价格不是一个固定的数字,它是一个实时变动的市场价。 影响价格的因素非常多,所以任何给出的具体数字都只是“参考价”,您在交易时需要以当天钢厂的最终报价为准。

(图片来源网络,侵删)
影响山西废铁价格的主要因素
了解这些因素,您就能更好地理解价格为什么会有波动:
-
废铁的等级和质量 (最重要的因素)
- 重废/工业废料: 厚度≥6mm,无杂质,无生锈,价格最高,机器报废的结构件、报废的汽车壳体(不含非金属部分)等。
- 中废: 厚度在2-6mm之间,可能含有少量杂质,价格次之。
- 轻废/打包料: 厚度<2mm,如薄铁皮、铁丝、铁屑等,通常需要打包压块才能达到交货标准,价格相对较低。
- 纯净度: 是否含有非铁金属(铜、铝)、塑料、橡胶、泥土等杂质,杂质越多,价格越低,甚至可能被拒收。
-
国际国内市场行情 (宏观因素)
- 铁矿石价格: 铁矿石是炼钢的主要原料,其价格直接影响钢厂的废铁采购意愿,铁矿石价格高,钢厂就更愿意用废铁替代。
- 螺纹钢/成品钢价格: 成品钢的销售价格好,说明市场需求旺盛,钢厂会加大生产,从而提高废铁的采购价。
- 期货市场: 上海期货交易所的螺纹钢期货价格是重要的风向标。
- 国际废钢价格: 全球市场的供需关系会影响国内价格。
-
地域差异 (本地因素)
(图片来源网络,侵删)- 山西本地钢厂分布: 山西是钢铁大省,主要钢厂集中在太原、临汾、长治、吕梁等地,不同钢厂的采购策略、运输成本、库存情况不同,报价会有细微差异。
- 运输距离: 离钢厂越近,运输成本越低,您的到手价可能会更有优势。
-
市场供需关系
- 供应端: 如果近期拆迁、报废车辆增多,市场上的废铁供应量就会增加,价格可能承压。
- 需求端: 如果钢厂生产积极性高,开工率高,对废铁的需求就大,价格会上涨。
山西主要钢厂及参考价格范围 (此为近期参考价,非实时报价)
以下列举山西几家大型钢厂,它们是废铁回收的主要渠道,您需要通过电话咨询获取当天的准确价格。
| 钢厂名称 | 大概位置 | 废铁类型 | 近期参考价格 (元/吨) | 备注 |
|---|---|---|---|---|
| 太原钢铁 (集团) 有限公司 | 太原 | 重废 | 2600 - 2800 | 太钢是国内特钢巨头,对废料质量要求极高,价格也相对稳定。 |
| 山西美锦钢铁有限公司 | 太原 | 重废/工业料 | 2550 - 2750 | 主要采购工业废料,价格随行就市。 |
| 山西建龙钢铁有限公司 | 长治 | 重废 | 2500 - 2700 | 区域性大型钢厂,采购量大,是长治地区主要的废铁回收方。 |
| 山西高义钢铁有限公司 | 运城 | 重废 | 2480 - 2680 | 位于运城,辐射晋南地区。 |
| 山西立恒钢铁有限公司 | 临汾 | 重废 | 2450 - 2650 | 临汾地区的核心钢厂之一。 |
| 中阳钢铁有限公司 | 吕梁 | 重废 | 2480 - 2680 | 位于吕梁,是山西西部的重要钢铁企业。 |
重要提示:
- 价格仅为估算,且不含税价。 钢厂通常会提供“含税价”和“不含税价”两种选项,开票与否价格相差较大。
- 价格单位是“元/吨”。 对于小批量、散乱的废铁,可能会按“元/公斤”计算,价格会低一些。
- 价格每日变动。 可能早上一个价,下午一个价。
如何获取最准确、最及时的价格?
最可靠的方法是直接联系钢厂的废料采购部门或指定的回收商。

(图片来源网络,侵删)
-
直接联系钢厂 (最直接)
- 搜索关键词: 在百度等搜索引擎搜索“[钢厂名称] 废钢采购”或“[钢厂名称] 废料回收电话”。
- 找到联系方式: 通常能找到钢厂采购部门的公开电话或负责人的联系方式。
- 咨询时说明:
- 您的废铁具体是什么(如:机器架子、汽车大梁、工地钢筋头、铁丝等)。
- 大概的重量和尺寸。
- 您所在的具体地址,以便对方核算运费。
- 是否需要开具发票。
-
联系大型废品回收站/公司 (更方便)
- 如果您不是大宗工业废料,个人或小商贩的废铁,可以直接联系当地规模较大的废品回收公司。
- 他们通常与各大钢厂有长期合作,每天会从钢厂拿最新的价格,然后从您这里收货,赚取差价,虽然价格会比直接给钢厂低一些,但省去了您自己运输和对接的麻烦。
- 搜索关键词: “山西 [您的城市] 废铁回收”、“[您的城市] 废品站”。
-
关注行业网站和平台
- 一些专业的再生资源网站会发布各地的废钢价格行情,可以作为参考,但最终仍需以钢厂报价为准。
- 我的钢铁网 (Mysteel)、富宝废钢网等,这些网站需要付费或注册才能看到详细报价。
总结与建议
- 明确自己的货源: 先搞清楚您要卖的是什么等级的废铁,这是报价的基础。
- 多方询价: 不要只问一家,至少联系2-3家钢厂或大型回收站,对比价格和服务。
- 关注运费: 如果距离钢厂较远,运费会是一笔不小的开支,最好问清楚是“送到价”还是“自提价”。
- 做好分类: 如果条件允许,将不同等级的废铁分开放置,可以获得更好的价格。
- 首选大型回收站: 对于个人或小批量卖家,与本地信誉好的大型回收站打交道通常是最省心、最快捷的选择。
希望这些信息能对您有所帮助!祝您交易顺利!
