是的,海尔空调显示E7故障,绝大多数情况下都与电源问题有直接或间接的关系。

E7故障代码在海尔空调的不同机型中,含义可能略有差异,但核心都指向“模块保护”或“通信故障”,而无论是模块保护还是通信故障,电源系统都是最关键的影响因素之一。
下面我将为您详细拆解E7故障与电源的关系,以及您应该如何排查。
E7故障的核心含义
我们需要理解E7代表什么,它通常不是指电源本身坏了,而是指空调的“大脑”或“心脏”(主板或模块)检测到了一个异常情况,为了防止更严重的损坏(如烧毁模块),而启动的自我保护程序。
这个异常情况,很多时候就是由电源不稳定或异常引起的。

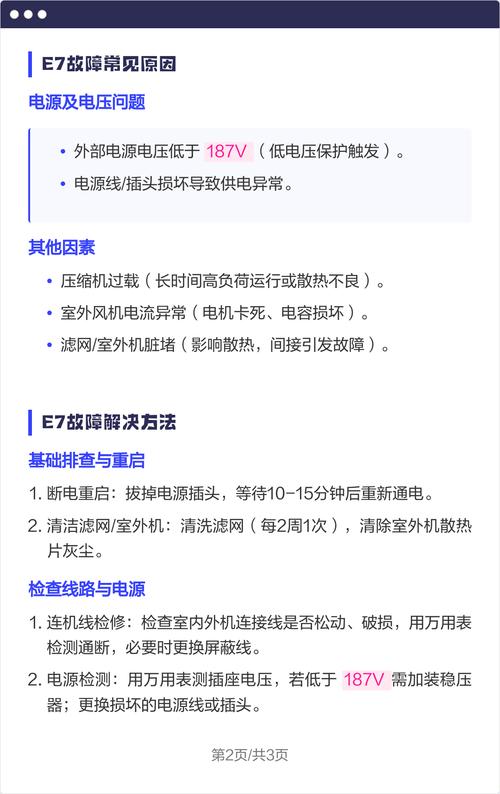
电源问题如何导致E7故障?(具体原因分析)
电源问题可以分为“外部电源”和“内部电源”两大类。
外部电源问题(供电端)
这是最常见也最容易排查的原因。
-
电压不稳或过高/过低:
- 原理: 空调内部的模块(如IPM模块)工作在一个非常精确的电压范围内,如果家庭供电电压过高,会瞬间击穿模块内的电子元件;如果电压过低,模块则无法正常工作,电流会异常增大,同样会触发过流保护。
- 表现: 空调在用电高峰期(如晚上)或电压波动大的地区更容易出现E7。
-
电源插座或线路接触不良:
(图片来源网络,侵删)- 原理: 插座老化、虚接,或者电源线内部有断裂,会导致供电时断时续,电压忽高忽低,主板检测到这种不稳定的供电信号,会认为是电路故障,从而启动保护。
- 表现: 空调插头插上后有时能工作,有时不行,或者插头处有发热、发烫的现象。
-
电源开关故障:
- 原理: 空调专用的空气开关或漏电保护开关如果老化、容量不足或接触不良,也会导致供电不稳定,引发E7。
-
雷击或电网浪涌:
- 原理: 强大的雷电或电网浪涌会瞬间产生极高的电压,即使有“防雷模块”,也可能超出其保护能力,导致空调内部主板或模块被击穿,直接报E7故障。
内部电源问题(空调内部)
当外部电源正常时,问题可能出在空调内部。
-
室内机或室外机主板故障:
- 原理: 主板是负责供电和信号处理的“总指挥”,如果主板上的电源供应部分(如变压器、稳压块、电容等)损坏,就无法为模块提供稳定、正确的电压,模块自然会报错保护。
- 表现: 这通常是硬件损坏,需要专业人员维修或更换主板。
-
模块本身故障:
- 原理: 模块是负责驱动压缩机高速运转的核心部件,它内部由大量精密的电子元件组成,如果模块本身损坏,可能会产生错误的信号或直接短路,导致主板检测到异常并报E7。
- 表现: 模块故障是E7中比较严重的情况,维修成本也相对较高。
-
通信线路问题:
- 原理: 虽然E7主要指模块保护,但在一些机型中,它也可能与室内外机通信不良有关,而通信信号的传输,也需要稳定的工作电压来支持,如果室内外机连接线(特别是信号线)老化、接头松动或被老鼠咬断,会导致通信失败,主板也可能将其解读为一种异常并报E7。
- 表现: 空调内外机完全不工作,或者内机显示E7,外机毫无反应。
如何自行排查?(从易到难)
在联系售后之前,您可以按照以下步骤进行初步排查,这很可能解决问题。
-
检查外部电源(最关键的一步):
- 确认电压: 使用万用表测量家中插座电压是否在正常范围内(中国标准是220V±10%,即198V-242V之间),如果电压持续不正常,需要联系电力公司。
- 更换插座: 将空调插头换到另一个确定正常的插座上,最好是独立的、没有连接其他大功率电器的插座。
- 检查电源线: 仔细检查空调电源线是否有破损、压痕或被烫过的痕迹。
- 检查开关: 查看并尝试重装家里的空气开关,确保其正常合闸且没有跳闸。
-
重启空调(复位操作):
- 将空调插头从插座上拔下来。
- 等待5-10分钟:这个时间很重要,是为了让空调内部的主电容完全放电,让主板恢复到初始状态。
- 重新插上插头,然后用遥控器开机,看看故障是否消失。
-
检查内外机连接线:
关闭电源后,检查室内机和室外机连接的电线(通常在墙体孔洞处),看看是否有明显的破损、被动物啃咬的痕迹,或者连接处是否松动。
-
清洁滤网和外壳:
虽然不直接相关,但过脏的滤网和外壳会影响散热,可能导致压缩机或模块过热,从而触发过热保护(有时也会表现为类似E7的代码),定期清洁是保持空调良好状态的好习惯。
总结与建议
| 故障原因分类 | 具体表现 | 排查方法 |
|---|---|---|
| 外部电源问题 | 电压不稳、插座接触不良、电源线老化 | 测量电压、更换插座、检查电源线 |
| 内部主板问题 | 空调无法开机、部分功能失灵 | 需专业人员检测 |
| 模块本身问题 | 空调完全不工作,有异响等 | 需专业人员检测,维修成本高 |
| 通信线路问题 | 内外机不联动,信号中断 | 检查内外机连接线 |
海尔空调E7故障与电源关系密切。 您应该首先从检查外部电源开始排查,这是最常见且最容易解决的问题,如果经过上述简单排查后,故障依然存在,那么问题很可能出在空调内部的主板、模块或通信线路上。
强烈建议您立即联系海尔官方售后服务,因为涉及主板和模块的维修需要专业的工具、技术和配件,自行拆机可能会导致故障扩大或发生危险,报修时,您可以清晰地告诉客服您已经做过的排查步骤,这能帮助他们更快地判断问题所在。
