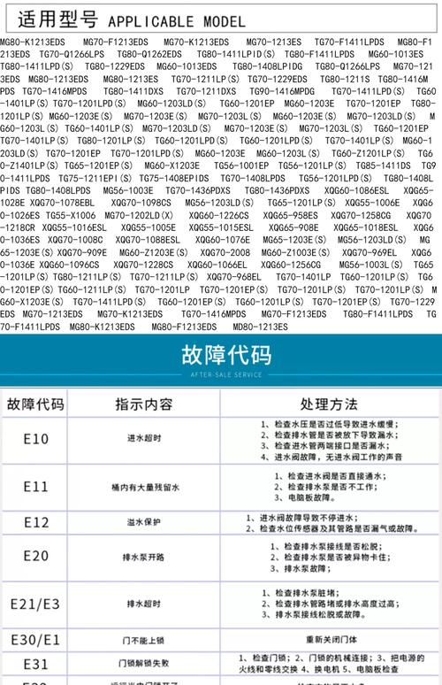
故障代码 E12 含义
核心含义:排水超时

(图片来源网络,侵删)
就是洗衣机在启动排水程序后,在规定的时间内(通常是4-8分钟)没有将水排出去,或者水位传感器检测到水位没有下降,于是系统判定为排水故障,并自动停止运行,显示E12代码。
E12 代码的常见原因及排查步骤(由简到繁)
您可以按照以下顺序一步步进行排查,大部分问题都可以自行解决。
第一步:检查最常见的外部原因——排水管
这是导致E12故障最常见的原因,超过80%的情况都出在这里。
-
排水管是否被压扁或弯折:
(图片来源网络,侵删)- 检查方法: 查看洗衣机后部或侧面的排水管,看是否有被家具、地毯或其他物品压住,导致内部通道堵塞。
- 解决方法: 将排水拉直,确保其有一个顺畅、自然的下垂路径,没有明显的弯折或扭曲。
-
排水管出口是否过高或插入过深:
- 检查方法: 检查排水管的末端,排水管口不能插入下水道或地漏太深,理想状态是排水管口悬空在下水道口上方,或者只插入一小段(约10-15厘米)。
- 错误做法: 如果插入太深,排水时管道内会形成“气封”(类似吸管堵住),导致水无法排出。
- 解决方法: 将排水管从地漏中拔出一部分,使其保持悬空状态,确保空气可以进入。
-
排水管是否堵塞:
- 检查方法: 检查排水管内部是否有异物堵塞,比如纽扣、硬币、线头、小衣物等。
- 解决方法: 将排水管从洗衣机上拔下,检查有无堵塞物,可以用一根长棍子(如拖把杆)轻轻疏通,或者用水管冲洗。
第二步:检查洗衣机内部的排水过滤器(非常重要!)
排水过滤器(也叫“毛绒收集器”)是收集衣物掉落的毛絮、线头和杂物的装置,非常容易堵塞。
- 过滤器位置: 通常位于洗衣机右下角或前下角的一个小方门后面。
- 检查和清理步骤:
- 准备工具: 一个平口的螺丝刀或一把小扳手,一个水盆(因为里面会有残留水)。
- 打开小门: 找到并打开右下角/前下角的过滤器盖板。
- 缓慢拧开: 将水盆放在过滤器下方,用工具缓慢地逆时针拧开过滤器,注意,里面会存有一定量的水,要慢慢拧,让水流到盆里。
- 彻底清理: 取出过滤器,将其上缠绕的毛发、线头、硬币等杂物彻底清理干净,检查过滤器座内的阀口,看是否有堵塞物。
- 装回: 清理干净后,将过滤器原样装回,并顺时针拧紧,确保安装到位,否则会导致漏水或排水不畅。
提示: 建议每1-2个月清理一次排水过滤器,可以有效预防E12等多种故障。
(图片来源网络,侵删)
第三步:检查排水泵本身
如果以上两步都检查过且问题依旧,可能是排水泵本身出了问题。
-
排水泵被异物卡住:
- 检查方法: 在清理排水过滤器时,有时能从里面掏出导致泵卡住的异物(如发卡、硬币、小石子等),如果过滤器很干净但仍不排水,可能是异物直接卡在了泵的叶轮上。
- 解决方法: 这一步操作需要一定的动手能力,可以尝试在拆下过滤器后,用一根长棍子从过滤器座口伸进去,轻轻拨动排水泵的叶轮,看是否能转动,如果被卡住,尝试拨动使其恢复转动。
-
排水泵损坏:
- 可能原因: 排水泵电机烧毁、叶轮脱落或内部损坏。
- 判断方法: 如果排水泵能被手动拨动,但洗衣机工作时听不到排水泵运转的声音(或者声音异常,如“嗡嗡”响但不转),则可能是电机损坏。
- 解决方法: 排水泵属于易损件,如果确认损坏,需要更换新的排水泵,建议联系专业的维修人员进行更换。
第四步:检查其他可能性(概率较低)
如果以上所有方法都尝试过,问题仍未解决,可以考虑以下两点:
-
水位传感器故障:
- 作用: 水位传感器负责检测洗衣机内筒的水位,如果它失灵,即使水已经排空,它也向电脑板“报告”说“水还在”,导致系统认为排水失败。
- 解决方法: 这需要专业的技术人员使用万用表进行检测和更换,用户自行处理难度较大。
-
电脑板(控制板)故障:
- 可能原因: 控制板上的排水控制电路出现故障,无法正确启动排水泵或接收水位信号。
- 解决方法: 这是最复杂的情况,同样需要专业维修人员检测和更换电脑板。
总结与建议
| 故障原因 | 解决方法 | 用户可操作性 |
|---|---|---|
| 排水管弯折/堵塞 | 拉直、疏通排水管 | ★★★★★ (非常简单) |
| 排水管插入过深 | 将排水管口悬空或只插入一小段 | ★★★★★ (非常简单) |
| 排水过滤器堵塞 | 定期清理过滤器 | ★★★★☆ (较简单,需准备工具) |
| 排水泵被异物卡住 | 拨动或清理泵叶轮 | ★★★☆☆ (需一定动手能力) |
| 排水泵损坏 | 更换新的排水泵 | ★☆☆☆☆ (建议专业人员操作) |
| 水位传感器/电脑板故障 | 联系售后或专业维修 | ★☆☆☆☆ (必须专业人员操作) |
给您的最终建议:
- 先从最简单的开始: 90%的E12故障都可以通过检查和整理排水管以及清理排水过滤器来解决。
- 安全第一: 在进行任何内部检查(如清理过滤器)前,请务必拔掉洗衣机的电源插头,以防触电。
- 寻求专业帮助: 如果您不具备动手能力,或者自行排查后问题依旧,请不要继续强行操作,以免造成更大的损坏,最稳妥的方法是联系荣事达官方售后服务或您信赖的专业家电维修师傅进行上门检修。

