成都并没有一个统一的“钢厂”收购废铁,废铁的回收和收购是一个多层级的市场,主要包括以下几个环节:

(图片来源网络,侵删)
- 个体回收户/流动回收人员:他们是最基层的回收者,直接从居民、小型商户手中回收。
- 回收站/打包站:他们将分散的废铁进行分类、压缩、打包,然后出售给下一级。
- 大型回收公司:规模更大,直接对接钢厂或大型贸易商,处理量也更大。
- 钢厂(如:攀钢成都、德胜、威钢等):他们是最终的“消化”单位,但通常不直接面向个人或小型回收站收购,钢厂会从大型回收公司或贸易商那里采购符合其生产标准的废铁(俗称“工业废料”或“料头”)。
您问的“钢厂价格”,通常指的是钢厂给出的指导性采购价,这个价格会直接影响整个成都废铁市场的行情。
影响废铁价格的主要因素
废铁价格不是一成不变的,它会受到多种因素的综合影响:
-
废铁的品类和质量(最重要!):
- 重废:如报废的机器设备、汽车壳、建筑钢筋头等,密度大、杂质少,价格最高。
- 中废/统废:混合的废铁,如角钢、槽钢、钢管等,含有少量杂质。
- 轻废/散铁:如轻薄铁皮、铁丝、铁屑等,密度小、杂质多,价格最低。
- 工业纯铁/料头:来自工厂加工的边角料,成分纯净,价格通常高于市场统废。
- 生铁/熟铁:价格与废钢类似,但根据成分不同有差异。
-
钢材市场行情(铁矿石、成品钢价格):
(图片来源网络,侵删)这是最根本的驱动因素,当钢厂利润好、钢材销售旺盛时,对废铁的需求就会增加,价格自然上涨,反之则下跌。
-
国际大宗商品价格:
国际铁矿石、焦炭等原材料价格的波动,会通过期货市场影响国内钢厂的采购成本,从而传导至废铁价格。
-
宏观经济政策:
国家对房地产行业的调控、基础设施建设(如“新基建”)的投入,都会直接影响钢材需求,进而影响废铁价格。
-
季节性因素:
- 春季(3-5月):通常是建筑开工旺季,钢材需求增加,废铁价格易涨。
- 冬季(12-2月):北方天气寒冷,户外施工减少,需求相对疲软,价格可能趋稳或下跌。
-
运输距离和成本:
您的废铁距离回收站或钢厂越远,扣除运费后的实际到手价就越低。
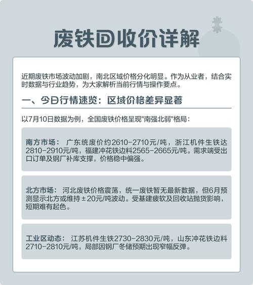
当前(2025年)成都废铁市场大致参考价格
以下价格仅为市场大致参考,实时价格请务必以当天询价为准!价格单位为:元/吨
| 废铁品类 | 大致价格区间 | 备注 |
|---|---|---|
| 工业重废 | 2400 - 2600 元/吨 | 厚度≥5mm,无杂质,如厚钢板、钢筋头等,价格最高。 |
| 统废/中废 | 2200 - 2400 元/吨 | 混合废钢,如角钢、槽钢、钢管等,常见回收品类。 |
| 轻薄料/打包铁 | 2000 - 2200 元/吨 | 压缩打包的轻薄铁皮、铁丝等,密度高,价格适中。 |
| 生活废铁(散料) | 1800 - 2000 元/吨 | 家用旧锅、易拉罐、防盗门等,杂质多,价格较低。 |
| 铁屑/刨花 | 1800 - 2100 元/吨 | 来自机械加工,价格根据纯净度浮动。 |
如何理解这个价格? 这个价格是回收站卖给下一级(如大型贸易商或钢厂)的价格,如果您是个人卖家,卖给回收站的价格会比这个价格低200-400元/吨,因为回收站需要覆盖人工、运输、加工和利润成本。
如何获取最准确的实时价格?
废铁价格波动频繁,获取实时信息至关重要,推荐以下几种方法:
-
电话咨询本地回收站(最直接有效)
- 这是最可靠的方式,直接在网上地图App(如高德地图、百度地图)搜索“废品回收”、“废铁回收”,找到成都本地的回收站,打电话询问。
- 询问时请说明:您有什么类型的废铁(如“钢筋头”、“旧机器”、“铁皮”),大概有多少量,以便对方给出更精准的报价。
-
关注行业网站和APP
- 我的钢铁网 ( mysteel.com ):国内最权威的钢铁行业信息平台,有专门的废钢频道,会发布每日的市场价格行情。
- 富宝资讯:专注于有色和废钢的资讯网站,信息更新快,有区域报价。
- 这些网站通常需要付费订阅部分高级功能,但免费的每日行情摘要和部分区域报价可以参考。
-
加入本地行业交流群
在微信或QQ里搜索“成都废钢回收”、“成都废品交流”等关键词,加入相关的群组,群里的从业者会实时分享最新的市场动态和成交价格。
-
咨询大型回收公司
如果您有大量的工业废铁需要处理,可以直接联系成都的大型废钢回收公司,他们通常更专业,报价也更透明,并且可以提供上门回收服务。
给您的实用建议
- 分类处理:如果您有多种废铁,最好提前分好类(重废、轻废、生锈等),这样能卖出更好的价格,避免被“一刀切”地按最低价收购。
- 联系多家对比:不要只问一家,多联系2-3家回收站,对比价格和服务,选择最合适的。
- 确认上门服务:如果您自己无法运送,一定要提前问清楚对方是否提供免费上门回收服务,以及是否有最低重量要求。
- 警惕价格陷阱:如果某家回收站报出的价格远高于市场平均水平,要小心其中可能存在的猫腻,比如最后以“杂质太多”、“不达标”为由大幅压价。
希望这份详细的指南能帮助您顺利处理废铁并获取合理的价格!
