锂电池(尤其是18650)具有能量密度高、化学性质活泼的特点。错误的充电方式(如过充、过放、过流)可能导致电池鼓包、漏液、起火甚至爆炸,造成严重的安全事故。

(图片来源网络,侵删)
如果您不具备电子电路设计和调试经验,强烈建议您直接购买成品、经过安全认证的18650充电器,以下信息仅供学习和了解原理使用,如果您决定DIY,请务必在充分理解安全风险的前提下进行,并做好所有必要的保护措施。
18650电池充电的基本原理
18650电池通常指标称电压为 7V,充满电电压为 2V 的锂离子电池,充电过程必须遵循严格的恒流-恒压模式。
- 涓流充电: 当电池电压过低时(如低于3.0V),先用小电流进行预充电,以激活电池并保护其寿命。
- 恒流充电: 电池电压达到一定阈值后(如3.0V),充电器以一个恒定的电流为电池充电,这是充电的主要阶段,电池电压会逐渐上升。
- 恒压充电: 当电池电压接近满电电压(4.2V)时,充电器将电压固定在4.2V,同时充电电流会逐渐减小。
- 充电完成: 当充电电流减小到某个阈值(通常是恒流充电电流的1/10,如0.1C)时,充电器判定充电完成,自动切断充电电路或指示充电结束。
关键参数:
- 充电电压: 4.2V (单节标准锂电)
- 充电电流: 通常为电池容量的0.5倍到1倍(即0.5C到1C),一个2000mAh的电池,推荐充电电流为1A到2A。
核心充电芯片
设计一个安全的充电器,最核心、最简单的方法是使用专用的充电管理芯片,这些芯片内部集成了恒流、恒压、温度保护、自动切断等所有复杂功能,外围电路非常简单。

(图片来源网络,侵删)
常见的18650充电管理芯片有:
- TP4056: 这是最流行、最常见、性价比最高的单节锂离子充电芯片,它支持最大1A的充电电流(通过一个外部电阻设置),并且有自动充电和充电完成指示功能。
- DW01A + FS8205 (或MOSFET): 这是一个经典的保护方案。DW01A 是一个保护芯片,负责检测过充、过放、过流等状态。FS8205 是一个双MOS管,作为开关,由DW01A控制来切断电路,这种方案通常和充电芯片配合使用,提供双重保护。
- 更高级的芯片: 如
MCP73831,BQ24075等,它们功能更强大,支持USB-DCP/BC1.2等协议,可以智能识别设备并调整电流,但电路也更复杂。
对于DIY初学者,基于TP4056的方案是最佳起点。
基于TP4056的充电器电路图(最常见方案)
这是一个非常经典的、使用TP4056芯片的18650充电器电路,包含了充电管理、过充过放保护和5V输入。
电路图
电路图说明(按模块划分):
输入与电源模块

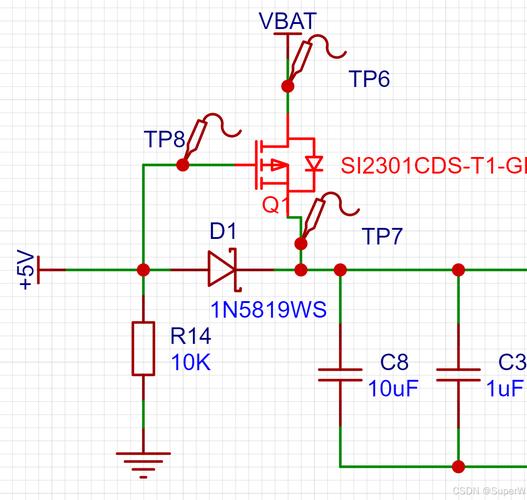
(图片来源网络,侵删)
Micro-USB或Type-C接口:提供5V直流输入电源。D1(二极管,如1N5819):防止电源反接,保护后续电路。C1,C2(电容,如10uF):输入滤波电容,稳定输入电压,减少纹波。
充电管理模块 (核心:TP4056)
U1(TP4056芯片):充电IC。PROG(电阻 R_prog):设置充电电流,计算公式为I_charge = 1200V / R_prog,若 R_prog = 1.2kΩ,则充电电流为 1200 / 1200 = 1A。C3(电容,如10uF):输入滤波电容,为TP4056提供稳定工作电压。C4(电容,如1uF):接在BAT和GND之间,用于稳定检测到的电池电压。D2,D3(LED灯,红色和绿色):- 红色LED (CHRG):当充电器处于恒流或恒压充电状态时,此LED以约2Hz的频率闪烁,充电完成后熄灭。
- 绿色LED (STDBY/Full):充电完成后,此LED常亮,表示充电完成。
过充过放保护模块 (核心:DW01A + FS8205)
U2(DW01A芯片):电池保护IC,它实时监测电池的电压。- 如果检测到
Vbat> 4.25V (过充),它会通过CO和DO引脚控制MOS管断开。 - 如果检测到
Vbat< 2.3V (过放),同样会控制MOS管断开。 - 如果检测到放电电流过大,也会断开。
- 如果检测到
Q1,Q2(FS8205芯片或两个独立的MOSFET,如8205A):这是两个N-MOSFET组成的开关。8205内部集成了两个MOS管,一个用于控制充电回路(C-和BAT之间的CG和DG),一个用于控制放电回路(C-和D-之间的DG和SG)。- 由
DW01A的CO(Control Charge) 和DO(Control Discharge) 引脚控制其通断。
R1,R2(电阻,如几百kΩ):上拉或下拉电阻,确保MOS管在没有信号时处于正确的状态。
输出模块
BAT+,BAT-:连接18650电池的正负极。OUT+,OUT-:从电池引出的输出端子,可以直接为设备供电,由于有DW01A的保护,即使充电器拔掉,从这里取电也是安全的。
PCB板成品示例
在实际应用中,上述电路会被集成在一块小小的PCB板上,非常方便。
这种板子通常有两种工作模式:
- 充电模式: 当插入USB电源时,为连接的18650电池充电。
- 放电/供电模式: 当拔掉USB电源时,可以作为一个5V的移动电源使用,为手机等设备供电。
DIY注意事项与安全建议
- 首选成品模块: 对于99%的用户,直接购买上述TP4056+DW01A的成品充电板是最安全、最经济的选择,它们已经经过市场验证,布局和元件选型都比较成熟。
- 元件质量: 如果要DIY,请务必使用质量好的元件,特别是电容和MOS管,劣质元件是火灾隐患的主要来源。
- 焊接工艺: 焊接时注意不要短路,焊点要牢固光滑,对于FS8205这类贴片元件,焊接有一定难度。
- 电池选择: 严禁使用无保护板的“飞线”电芯或来历不明的二手电池。 务必购买带有内置保护板的正规品牌18650电池(如三星、LG、索尼、宁德新能源等)。
- 充电环境: 充电时,请将电池和充电器放置在防火、耐热的表面上,远离易燃物,并有人看管。
- 不要无人看管: 即使使用安全的充电器,首次DIY充电时也建议有人在旁观察,确保没有异常发热或异味。
- 不要改装: 不要轻易修改电路,例如将充电电流调得过大,这会严重影响电池寿命和安全。
- 对于想快速获得一个充电器的用户: 购买一个 “TP4056+DW01A” 的成品充电模块即可。
- 对于想学习电子设计的用户: 分析上述电路图,理解每个元件的作用,是入门电源设计的绝佳实践。
- 安全永远是第一位的! 不要为了省钱或好奇而忽视潜在的危险。
