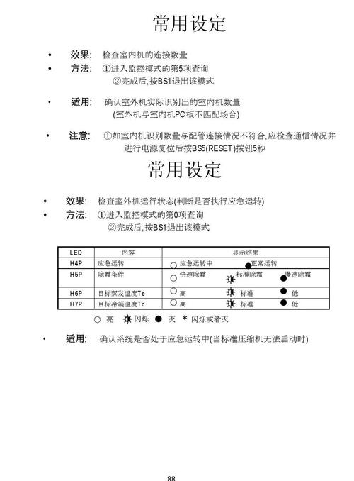
E7 = 通信故障
E7代码意味着室内机和室外机之间的“对话”中断了,室内机无法接收到室外机发来的正常信号,或者室外机没有按照预定的协议进行通信。

(图片来源网络,侵删)
这就像两个人打电话,一方一直在说,但另一方始终没有回应,或者回应的内容乱七八糟,导致通话无法正常进行。
E7故障的常见原因及处理步骤(由简到繁)
遇到E7故障,请按照以下步骤进行排查,大部分问题都可以在前两步解决。
第一步:基础检查(最常见的原因)
这是最应该首先检查的地方,因为操作简单,且能解决大部分问题。
-
检查电源和开关:
(图片来源网络,侵删)- 确认电源: 检查空调的总电源是否正常通电,空气开关(断路器)是否跳闸。
- 检查定时器/开关: 确认空调没有被设定在“定时关机”模式,或者遥控器上的“电源”键是否被误操作。
-
检查遥控器:
- 电池电量: 遥控器电池是否电量不足?请更换新电池。
- 模式设置: 确认遥控器设定的模式与室外机的工作模式是否匹配,在冬季,室外机可能需要化霜,此时通信可能会暂时中断,这是正常现象,但如果长时间显示E7,则不是。
- 信号发射: 遥控器对着室内机时,信号发射窗口是否有红光闪烁?如果没有,可能是遥控器本身故障。
第二步:检查室内外机连接(通信线路)
这是E7故障最核心的排查部分。
-
检查信号线连接:
- 室内机端: 打开室内机外壳(注意:操作前务必关闭空调总电源!),找到连接室外机的信号线(通常是2-4根较细的电线,颜色各异),检查接线端子是否牢固、松动。
- 室外机端: 同样,在断电后,打开室外机接线盒,检查信号线的连接端子是否牢固。
- 重点检查: 通信线(通常是CN1或类似标识的端子)的插头是否完全插入,是否有锈蚀、氧化的痕迹,可以用酒精棉片擦拭一下端子,确保接触良好。
-
检查信号线本身:
(图片来源网络,侵删)- 外观检查: 沿着室内外机的信号线管路,仔细检查是否有被老鼠咬破、被压扁、被剪断或严重破损的地方。
- 线路干扰: 信号线是否与电源线、大功率电器的电线捆绑在一起?过强的电磁干扰可能会导致通信失败,尽量保持信号线与强电线分开。
第三步:检查内外机本身
如果以上检查都正常,问题可能出在机器本身。
-
检查室外机:
- 散热: 室外机是否被杂物、树叶等堵住,影响散热?过热可能导致保护性停机。
- 风扇: 室外机风扇是否正常运转?
- 环境温度: 环境温度是否过低(低于-15°C)或过高(高于+50°C)?超出工作范围也可能导致故障。
-
检查室内机:
- 主板故障: 室内机的主板(控制板)发生故障,无法发送或处理信号。
- 传感器故障: 室内机的温度传感器等故障,也可能导致系统逻辑错误,引发通信中断。
第四步:环境及其他因素
- 距离和障碍物: 室内外机的连接距离是否超过了最大允许长度(通常为150米)?中间是否有强电磁干扰源(如高压线、变压器、电梯马达等)?
- 电压不稳: 供电电压是否不稳定,或者电压过低/过高?可以请电工测量一下电压。
总结处理流程
用户可以自行操作:
- 断电重启: 关闭空调总电源,等待5-10分钟,然后重新通电,这是最简单的“软复位”方法。
- 检查遥控器电池和模式。
- 检查电源和空气开关。
建议联系专业人员(大金授权经销商或维修师傅): 如果以上简单操作后问题依旧,那么很可能是内部硬件或线路问题,强烈建议不要自行拆机维修,应立即联系大金的官方售后服务或专业的空调维修技师。
为什么必须找专业人员?
- 安全第一: 空调涉及高压电,非专业人员操作有触电风险。
- 专业设备: 维修师傅有万用表、压力表等专业工具,可以准确判断是通信线路问题、主板故障还是传感器问题。
- 原厂配件: 如果需要更换零件,专业人员能确保使用原厂配件,保证空调的性能和保修。
- 技术支持: 大金授权服务商拥有更详细的技术手册和后台支持,能快速定位复杂故障。
报修时,请务必告知维修师傅以下信息:
- 故障代码:E7
- 空调型号:VRV系列(最好有具体型号)
- 出现故障的情景:是突然出现,还是逐渐频繁?
- 您已经做过的初步检查(已重启,已检查线路等)。
这样可以帮助维修师傅更快地解决问题,节省您的时间和维修成本。
