需要强调的是,废铁价格是实时变动的,并且会受到多种因素影响,以下信息是基于当前市场行情的综合分析和预测,具体成交价请务必以您当地回收站或钢厂的实时报价为准。

(图片来源网络,侵删)
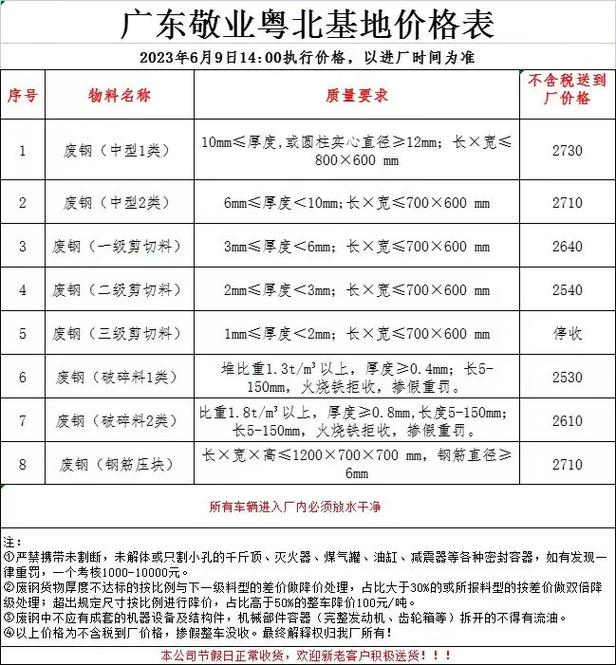
今日成都废铁价格概览
根据市场行情,今日成都地区废铁的参考价格大致如下(单位:元/吨):
| 废铁种类 | 参考价格(元/吨) | 价格状态 |
|---|---|---|
| 重废 (厚度≥6mm) | 2380 - 2450 | 持稳,局部小幅上调 |
| 中废 (厚度3-6mm) | 2320 - 2380 | 持稳 |
| 轻废 (厚度<3mm) | 2260 - 2320 | 持稳 |
| 统料 (混合废铁) | 2100 - 2200 | 持稳 |
| 破碎料 (干净无杂质) | 2430 - 2500 | 坚挺,需求较好 |
重要提示:
- 价格区间:以上价格为市场普遍参考价,不同回收站、不同地理位置(如市区、近郊、远郊)的报价会有差异。
- 交易单位:很多回收站按“元/公斤”报价,例如重废可能在 38 - 2.45元/公斤 左右。
- 起订量:小量回收价格通常低于大批量回收价。
价格走势分析(今日及近期)
今日走势:整体持稳,局部小幅探涨
今日成都废铁市场价格整体保持稳定,但市场情绪略有好转,部分钢厂对优质废料(如重废、破碎料)有小幅上调采购价格的迹象。

(图片来源网络,侵删)
-
支撑价格上涨的因素:
- 钢厂利润修复:近期钢材价格(如螺纹钢、线材)有小幅反弹,钢厂利润空间有所扩大,对废铁的采购意愿增强,对价格形成支撑。
- 期货市场提振:期货市场黑色系(铁矿石、螺纹钢)表现尚可,给现货市场带来了一定的信心。
- 优质资源偏紧:市场上质量好的重废和破碎料供应量相对稳定,而需求端尚可,导致优质废料价格相对坚挺。
-
抑制价格上涨的因素:
- 宏观需求疲软:从整体大环境来看,下游建筑、制造业需求仍显不足,钢材终端消费尚未完全恢复,这限制了废铁价格的上涨空间。
- 社会库存压力:市场上整体废铁库存量依然不小,回收商出货意愿较强,对价格形成一定压制。
- 政策不确定性:环保政策、出口政策等宏观因素仍存在不确定性,市场参与者心态谨慎。
综合判断:短期内,成都废铁价格将以窄幅震荡为主,大幅上涨或下跌的可能性都不大,优质废料(重废、破碎料)的走势会明显优于统料等低品质废料。
影响成都废铁价格的主要因素
了解这些因素,可以帮助您更好地判断价格走势:
- 钢材价格(最重要的因素):废铁是炼钢的“原材料”,钢材价格直接决定了钢厂对废铁的采购成本和意愿,钢价涨,废铁价跟涨;钢价跌,废铁价跟跌。
- 铁矿石价格:作为另一种主要的炼钢原料,铁矿石与废铁存在替代关系,铁矿石价格下跌,会削弱废铁的竞争力,抑制其价格上涨。
- 市场需求:
- 钢厂开工率:钢厂开工率高,对废铁的需求就大,价格就坚挺。
- 下游行业:建筑、基建、汽车、机械制造等行业景气度高,钢材需求旺盛,会传导至废铁市场。
- 废铁供应:
- 回收端:社会回收量、报废车辆、拆迁工程等都会影响废铁的供应量。
- 进口政策:我国对废铁进口有严格限制,但国际市场的变化仍会通过心理预期等渠道影响国内价格。
- 宏观经济与政策:国家GDP增长、货币政策、环保政策、安全生产检查等都会对整个产业链产生深远影响。
- 地区因素:成都作为西南地区中心城市,其价格不仅受全国行情影响,还与本地钢材消费、物流成本、周边市场(如重庆、贵阳)的联动有关。
给您的建议
-
如果您要出售:
- 货比三家:多联系几家本地的废铁回收站或打包站,获取实时报价,选择价格最优的一家。
- 提高纯度:在出售前,尽量将废铁与非铁金属(铜、铝)、塑料、橡胶等杂质分离开,干净的废铁价格会高很多。
- 了解分类:了解自己废铁的厚度和纯度,争取按“重废”或“中废”的高价出售,而不是被当成“统料”处理。
- 大宗交易:如果数量较大,可以直接联系钢厂或大型贸易商,通常能获得比小回收站更好的价格。
-
如果您要关注行情:
- 可以关注“我的钢铁网”、“富宝资讯”等大宗商品信息网站,他们会发布每日的废钢行情分析。
- 留意本地钢材市场的价格波动,因为废铁价格与它紧密相关。
希望以上信息对您有帮助!祝您交易顺利!
