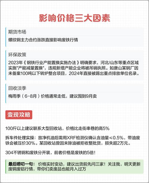
四川成都地区的废铁(废钢)价格并不是固定的,它会随着上海期货交易所(期螺)的走势、本地钢厂(如成实、攀钢等)的收购需求以及市场到货量而每日波动。

(图片来源网络,侵删)
以下是基于近期市场行情(2025年5月下旬)的参考价格范围:
成都废铁/废钢参考价格(不含税)
由于废铁分为很多等级(重型、中型、轻薄料、统料等),价格差异很大:
- 重废(优质废钢): 约 2400元 - 2650元/吨
- 指厚度较好、尺寸合格、无锈无杂质的工业边角料。
- 中废(普通废钢): 约 2200元 - 2400元/吨
- 指普通的废旧机械设备、较厚的废旧钢铁。
- 统料/轻薄料(生活杂铁): 约 1800元 - 2100元/吨
- 指比较薄的铁皮、生锈严重的废铁、或者混有杂质的废料。
- 钢筋头/工角槽: 约 2500元 - 2650元/吨
影响价格的关键因素
- 是否含税: 上述价格通常为不含税(毛料/自提价),如果你是卖给正规回收站且需要开票,或者你是企业出货,价格会有所不同。
- 是否有杂质: 废铁中如果混有垃圾、塑料、水分,回收站会以此为由大幅扣重或压价。
- 送货方式:
- 上门回收: 价格较低(因为包含运费和人工搬运费)。
- 自己送货到货场: 价格较高。
如何获取当日准确价格?
由于价格每天都在变动(甚至一天两次调价),建议你通过以下方式获取当天的实时报价:
- 微信搜索小程序/公众号: 搜索关键词“废钢价格”、“富宝废钢”、“今日废铁价格”,很多行业网站(如富宝、我的钢铁网)都有每日更新成都地区各大钢厂和基地的收购价。
- 咨询当地货场: 直接联系成都周边的废品回收站或废钢打包站,询问“今天收不收货,什么价”。
温馨提示: 如果你手里有大量废铁(几吨以上),建议多问两家回收站比价;如果是少量(几百斤),价格通常会被压得比较低,按上述统料价计算即可。

(图片来源网络,侵删)
