KFR-50L 这个型号通常是格力空调一个比较早期的系列或简称,完整的型号会更长,KFR-50LW/(50561)FNhAa-A1 这样的,但无论具体后缀如何,"KFR-50" 这部分信息已经足够我们进行核心分析。

(图片来源网络,侵删)
- KFR: 表示这是一台 热泵型(冷暖)空调。
- 50: 表示额定制冷量约为 5000W,也就是我们常说的 2匹 空调。
2匹空调通常用于面积在25-40平方米左右的客厅或大卧室,由于其功率较大,故障现象和原因也会比1匹空调更复杂一些。
下面我将从常见故障现象、可能原因、排查步骤和解决方法四个方面为您进行详细说明。
常见故障现象及可能原因
现象1:空调完全不启动,没反应
- 可能原因:
- 电源问题: 插座没电、插头松动、空气开关跳闸、保险丝烧断。
- 遥控器问题: 遥控器没电、电池装反、遥控器损坏。
- 空调内部问题: 主板保险丝熔断、电源模块损坏、主板故障。
- 锁定模式: 空调处于“锁定”或“童锁”状态。
现象2:空调能开机,但制冷/制热效果差
这是2匹空调最常见的故障,原因可能涉及多个方面。
- 可能原因:
- 制冷剂问题(最常见):
- 制冷剂泄漏: 系统管道有漏点,导致制冷剂不足,这是导致效果差的首要怀疑对象。
- 制冷剂过多或过少: 加注量不准确会影响换热效率。
- 通风散热问题:
- 室外机脏堵: 室外机的散热片(翅片)被灰尘、柳絮、蜘蛛网等杂物严重堵塞,影响散热,导致高压过高,制冷效果下降。
- 室内机滤网脏堵: 室内机的回风滤网太脏,阻碍空气流通,导致制冷量不足。
- 室外机周围环境差: 室外机被杂物包围,通风不良。
- 压缩机问题:
- 压缩机启动电容失效: 导致压缩机无法正常启动或启动后转速不足,俗称“不起动”或“无力”。
- 压缩机本身故障: 压缩机机械磨损、卡缸等,导致效率低下。
- 四通阀问题(仅制热效果差):
- 四通阀卡死或串气: 在制热模式下,四通阀无法正确切换,导致制冷剂流向错误,制热效果差或只有风不热。
- 内外风机问题:
- 室内/外风机转速慢或不转: 风机电机或电容故障,导致空气无法有效循环。
- 环境与安装问题:
- 房间面积过大或密封差: 2匹空调带不动超大空间。
- 电压不稳: 电压过低会导致压缩机无法满负荷工作。
- 安装问题: 管道过长、弯头过多、抽真空不彻底等。
- 制冷剂问题(最常见):
现象3:空调频繁启动或不停机
- 可能原因:
- 温度传感器故障: 室内或室外的温度传感器(探头)损坏或阻值漂移,导致CPU误判温度,频繁启停。
- 制冷剂泄漏: 制冷剂不足,系统压力低,压缩机一启动就达到低压保护,然后停止,如此循环。
- 设定温度问题: 设定的温度与环境温度过于接近。
- 压缩机过热保护: 散热不良或压缩机本身问题导致过热,触发保护机制。
现象4:空调有异响或噪音大
- 可能原因:
- 安装问题: 室外机支架松动、螺丝没拧紧;室内机挂板不水平。
- 异物进入: 室外机或室内机内有异物(如树叶、小石子)被风扇打到。
- 风扇问题: 风扇扇叶变形、轴承磨损或缺油。
- 压缩机噪音: 压缩机内部机械部件磨损或老化,运行时产生异常声响。
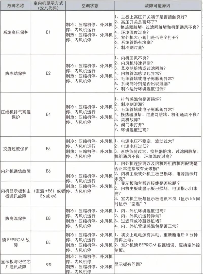
现象5:显示故障代码
空调的显示屏或指示灯会闪烁特定的代码,这是最直接的故障提示。这是判断故障最快、最准确的方法。

(图片来源网络,侵删)
由于您没有提供具体的代码,这里列出一些格力空调常见的故障代码供您参考:
| 代码类型 | 代码含义 | 可能原因 |
|---|---|---|
| E1 | 压缩机高压保护 | 室外机散热不良、制冷剂过多、电压异常、压缩机故障 |
| E2 | 压缩机低压保护 | 制冷剂严重泄漏、膨胀阀或过滤器堵塞、压缩机故障 |
| E3 | 高压压力保护 | 同E1,可能是传感器或主板问题 |
| E4 | 压缩机排气温度过高保护 | 制冷剂不足、系统堵塞、压缩机过热 |
| E5 | 过电流保护 | 压缩机故障、电源模块故障、线路短路 |
| E6 | 通讯故障 | 室内机和室外机之间的连接线接触不良、断路或通讯电路故障 |
| E7 | 逆相保护(或模式冲突) | 电源相序错误(通常出现在三相电机型) |
| H1 | 化霜保护 | 正常现象,表示空调正在自动除霜,如果一直显示,则可能是化霜传感器故障或四通阀卡死。 |
| H4 | 室内温度传感器故障 | 传感器开路或短路 |
| H5 | 室外温度传感器故障 | 传感器开路或短路 |
| H6 | 风机故障 | 室内或室外风机电机故障或转速反馈异常 |
用户自行排查与解决步骤(安全第一!)
在联系维修人员之前,您可以进行以下简单的检查,这可能会解决一些小问题。
-
检查电源与遥控器:
- 确认插座有电,可以插个手机充电器试试。
- 检查空调插头是否插紧。
- 查看家里的空气开关(配电箱)是否跳闸,如有,复位后再次尝试。
- 换遥控器电池,确保电池正负极正确。
-
清洁滤网(非常重要且有效):
(图片来源网络,侵删)- 这是提升制冷制热效果最简单有效的方法。
- 打开室内机面板,取出滤网,用清水冲洗干净,晾干后再装回去。切勿用开水烫或用刷子刷,以免损坏滤网。
-
检查室外机:
- 确保室外机周围至少50厘米内没有遮挡物,通风良好。
- 断电后,小心地用软毛刷或高压气枪清理室外机散热片上的灰尘和杂物。注意安全,不要损坏翅片。
-
检查模式设置:
确认遥控器设置在正确的模式(制冷/制热/除湿/送风)和温度,制热时,确保设置了高于室温的温度。
-
观察故障代码:
如果空调显示代码,请记下代码,然后根据上面的代码表进行初步判断。
何时需要联系专业维修人员?
如果您进行了以上简单排查后,问题依然存在,或者出现了以下情况,请立即停止自行操作,联系格力官方售后或专业的空调维修师傅:
- 涉及制冷剂问题: 怀疑制冷剂泄漏,需要专业的检漏、补漏和抽真空、加注操作。
- 涉及电路板和电器元件: 如保险丝熔断、主板故障、模块损坏等,需要专业仪器检测和更换。
- 涉及压缩机、四通阀等核心部件: 这些部件的维修和更换需要专业技术和专用工具。
- 需要焊接管道: 任何需要动火焊接的操作都必须由专业人员完成。
- 安全无法保证: 如果您对操作没有把握,或者高空作业存在危险。
对于格力 KFR-50L (2匹) 空调:
- 效果差,首先怀疑滤网脏和室外机脏堵,其次是制冷剂泄漏。
- 完全不启动,先查电源和遥控器。
- 有故障代码,代码是诊断的关键,请务必记下代码。
- 任何涉及内部电路、制冷剂、核心机械部件的故障,都应交给专业人士处理。
希望这份详细的指南能帮助您定位和解决您家格力空调的问题!
