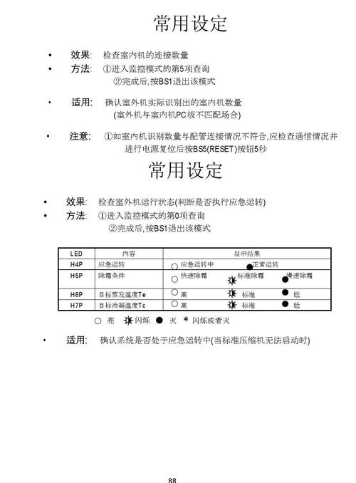
蒸发器防冻结保护
当您的空调显示 F3 代码时,最核心、最直接的意思是:空调的室内机蒸发器温度传感器检测到温度过低,达到了可能结冰的危险点,为了防止蒸发器结冰损坏设备(如胀裂铜管),空调启动了自我保护机制,强制停止了压缩机。

(图片来源网络,侵删)
这本质上是一个保护性停机,而不是一个破坏性故障。
故障产生的常见原因分析
蒸发器为什么会变得这么冷以至于结冰呢?根本原因只有一个:蒸发器表面的热量被过多地带走,导致其温度持续下降。 具体到空调系统,可能由以下几个环节引起:
制冷剂(雪种)问题 - 最常见原因
- 制冷剂严重不足(漏氟):
- 原理: 这是导致F3故障最常见的原因,当系统中的制冷剂不足时,在蒸发器内蒸发(吸热)的能力会急剧下降,压力降低,导致蒸发温度也跟着降低,即使室内机风扇正常吹风,制冷剂也无法有效吸收足够的热量,导致蒸发器盘管温度持续下降,最终低于冰点而结冰。
- 表现: 空调可能刚开始制冷效果就不好,出风口风量正常但温度不够低,然后逐渐结冰并最终报F3停机。
空气循环问题
-
室内机过滤网脏堵:
- 原理: 这是最常见且最容易自行解决的问题,如果空气过滤网长时间未清洗,会严重阻碍空气流通,通过蒸发器的风量变小,单位时间内带走的热量减少,导致蒸发器温度降低并结冰。
- 表现: 空调出风量明显变小,制冷效果差。
-
室内机风叶/风机故障:
(图片来源网络,侵删)- 原理: 室内机的贯流风扇或其电机出现问题,导致风扇不转或转速过慢,同样会造成风量不足,蒸发器热量无法被及时带走。
- 表现: 完全感觉不到风吹,或者风量非常微弱。
-
蒸发器本身脏污(翅片积灰):
- 原理: 蒸发器表面的铝翅片如果积灰过厚,相当于给换热器穿上了一件“棉袄”,会严重影响空气与制冷剂之间的热交换效率,导致蒸发器温度过低。
- 表现: 制冷效果下降,F3故障频发。
传感器问题
- 蒸发器温度传感器故障或接触不良:
- 原理: F3故障是依赖这个传感器检测的温度来判断的,如果传感器本身损坏(如阻值漂移)、脱落或其线路接触不良,可能会向主板提供一个错误的、极低的温度信号,导致主板误判并触发F3保护。
- 表现: 可能刚开机不久就报F3,或者在不该结冰的季节也频繁报F3。
环境与使用问题
-
设定温度过低:
- 原理: 如果将空调温度设定得非常低(如16°C),空调会长时间满负荷运行,在环境湿度较大、温度较低的情况下(如春秋季的夜间),蒸发器表面温度可能低于露点,从而开始结露并逐渐结冰。
- 表现: 通常在特定环境条件下才出现。
-
环境湿度过大,温度过低:
- 原理: 在潮湿且温度不高的环境(如地下室、南方的回南天),即使温度设定合理,蒸发器表面也极易达到结露点,长时间运行后结冰。
- 表现: 季节性故障,与天气密切相关。
排查与解决方法(由简到繁)
请按照以下步骤进行排查,务必在断电后进行操作,以确保安全。
第一步:用户自查(最简单的解决方法)
-
清洗过滤网:
- 关闭空调电源。
- 打开室内机的回风口格栅,取出过滤网。
- 用吸尘器吸去表面灰尘,或用中性洗涤剂和清水轻轻刷洗,然后用清水冲洗干净,必须彻底晾干(最好在阳光下晒干)。
- 装回原位,确保安装到位。
- 重新开机,观察故障是否消除。这能解决大部分因风量不足导致的F3问题。
-
检查设定温度:
将空调温度设定在24-26°C之间,避免设定过低。
第二步:检查室内机送风
- 开机后,仔细听室内机是否有风声,用手在出风口感受是否有明显的风吹出。
- 如果完全没有风或风量极小,说明问题很可能出在风机上(电机损坏、电容损坏等),此时需要联系专业维修人员。
第三步:联系专业维修人员(如果自查无效)
如果清洗过滤网后问题依旧,那么很可能是制冷剂泄漏或传感器故障等更深层次的问题,这些必须由具备专业资质的维修技师来处理。
- 告知维修人员: “我的大金5P吸顶空调显示F3故障,是蒸发器防冻结保护。” 这能帮助技师快速定位问题。
- 技师通常会进行以下操作:
- 检查制冷剂压力: 使用压力表测量高低压压力,判断是否缺氟,如果压力明显低于正常值,则说明存在泄漏。
- 检漏和补氟: 如果确认漏氟,需要使用电子检漏仪或肥皂水找到漏点,进行修补(如焊接),然后对系统进行抽真空,并按标准量重新充注制冷剂。
- 检查传感器: 用万用表测量蒸发器温度传感器的阻值,并与标准值进行对比(通常温度越低,阻值越大),判断传感器是否正常,如果损坏,需要更换。
- 检查风机和风道: 检查风机运转是否正常,风道有无堵塞。
- 清洗蒸发器: 如果蒸发器翅片积灰严重,会进行专业清洗。
大金5P吸顶空调 F3 代码的核心是 “蒸发器防冻结保护”。
- 最常见的原因是制冷剂泄漏(漏氟)和过滤网脏堵。
- 用户首先应该做的是:断电清洗过滤网,并检查出风量。
- 如果清洗后问题依旧,基本可以确定是专业性问题,需要立即联系大金官方售后服务或有资质的专业空调维修公司进行上门检修,切勿自行尝试加氟等操作,以免造成更大的损失或安全隐患。
