2025年辽宁的废铁价格并非一个固定数字,而是全年处于一个大幅波动的上涨趋势中,这主要受到全国乃至全球宏观经济、环保政策、以及钢铁行业供需关系等多重因素的深刻影响。

2025年辽宁废铁价格可以概括为:年初价格相对平稳,但自6月份起,在“环保风暴”和供给侧改革的强力推动下,价格一路飙升,并在年底达到全年高点。
全年价格走势概述
为了更直观地理解,我们可以将2025年分为两个阶段:
第一阶段:1月 - 5月 (平稳期)
- 市场特点:春节前后,市场交易清淡,价格相对稳定,随着天气转暖,基建和制造业逐步恢复,废铁需求平稳。
- 价格区间:在这个阶段,辽宁的重废(厚度≥2mm)价格大致在 2200 - 2400元/吨 的区间内小幅波动,这个价格在当时被认为是比较正常的水平。
第二阶段:6月 - 12月 (暴涨期)

- 市场特点:这是2025年废铁市场最剧烈的变动期,核心驱动力是国家环保督查(“回头看”)的全面展开,辽宁作为东北老工业基地,是环保督查的重点区域。
- 供应端:大量不合规的中小型废钢回收站、加工厂被关停或限产,导致废铁的供应急剧减少,市场货源出现严重短缺。
- 需求端:虽然供应减少,但下游的钢厂为了维持生产,对废铁的需求依然强劲,尤其是在“电炉钢”产能释放的背景下。
- 成本传导:废铁供应紧张,价格自然水涨船高,钢厂为了采购到足够的原料,只能不断提高收购价格。
- 价格区间:在这个阶段,价格一路攀升,屡创新高。
- 到了第三季度(7-9月),辽宁重废价格已经涨至 2600 - 2900元/吨。
- 到了第四季度(10-12月),价格继续冲高,部分地区的优质重废价格甚至突破了 3000元/吨 的大关,达到了 3000 - 3200元/吨 的高位。
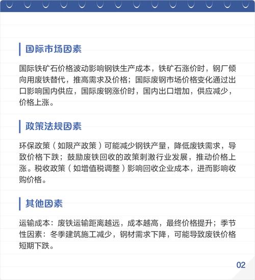
影响2025年辽宁废铁价格的关键因素
-
环保政策(最核心因素):
“蓝天保卫战”和环保督查“回头看”是贯穿全年的主线,严格的环保标准淘汰了落后产能,也清理了大量的散户和非法回收点,导致市场集中度提高,但短期供应缺口巨大,是价格暴涨的直接原因。
-
供给侧改革与去产能:
国家持续推进钢铁行业供给侧改革,淘汰了部分中频炉等落后产能,对合规钢厂的生产要求提高,反而刺激了它们对优质废钢(作为电炉炼钢的原料)的需求。
(图片来源网络,侵删) -
宏观经济与钢铁行情:
2025年,虽然面临一些外部压力,但国内基建投资依然保持了一定力度,钢材市场整体需求尚可,钢厂利润尚可,有能力承受并传导较高的原料成本。
-
地域性特点:
辽宁是中国的钢铁大省,拥有鞍钢、本钢等大型钢铁企业,本地废钢消耗量巨大,作为东北地区的工业中心,其废钢价格也具有一定的区域标杆作用,本地供应紧张,导致价格涨幅可能比其他地区更为明显。
2025年辽宁废铁价格参考表(单位:元/吨)
下表提供了一个大致的价格范围,具体成交价会因废铁的品种、质量、尺寸、以及交易地点(如沈阳、大连、鞍山等)而有所不同。
| 时间段 | 废铁品种 | 参考价格区间 | 市场特点 |
|---|---|---|---|
| 1月 - 5月 | 重废 (厚度≥2mm) | 2200 - 2400 | 市场平稳,春节前后有波动 |
| 6月 - 8月 | 重废 (厚度≥2mm) | 2500 - 2800 | 环保督查开始,供应紧张,价格启动上涨 |
| 9月 - 10月 | 重废 (厚度≥2mm) | 2800 - 3000 | 供应缺口持续放大,价格加速上涨 |
| 11月 - 12月 | 重废 (厚度≥2mm) | 3000 - 3200 | 达到全年峰值,市场“一废难求” |
注:
- 轻废 (如轻薄料、打包料) 价格通常比重废低200-400元/吨。
- 钢筋头 等优质统料价格最高,可能比普通重废还要高50-100元/吨。
- 此价格仅为市场回顾性参考,实际交易需以当时当地为准。
2025年对于辽宁废铁市场来说是波澜壮阔、载入史册的一年,它深刻地展示了政策对大宗商品价格的巨大影响力,从年初的2400元/吨到年底的3200元/吨,全年涨幅接近30% - 33%,这对于一个基础原材料来说是非常罕见的暴涨,这次行情也彻底改变了废铁行业的格局,使得“合规”、“环保”、“规模”成为了生存和发展的关键词。
